Screen2Green
- Sunwoo Choi
- Hanna Linnea Østern
- Kacper Furczynsky
- Avkaran Sarminder Singh Dhillon
- Sophie Tanzer
- Ymke Roelfien Adema
Abstract
Glossary
| Abbreviation | Description |
|---|---|
| AI | Artificial Intelligence |
| BT | Bluetooth |
| BMC | Business Model Canvas |
| DLI | Daily Light Integral |
| DWC | Deep Water Culture |
| EPS | European Project Semester |
| IEC | International Electrotechnical Commission |
| IoT | Internet of Things |
| IP | Ingress Protection |
| ISEP | Instituto Superior de Engenharia do Porto |
| LED | Light emitting diode |
| NM | Nanometer |
| NSPE | National Society of Professional Engineers |
| PPE | Photosynthetic Photon Efficiency |
| USB | Universal Serial Bus |
| Wi-Fi | Wireless Fidelity |
| SDG | Sustainable Development Goals |
| PLA | Polylactic Acid |
| HTML | HyperText Markup Language |
| CSS | Cascading Style Sheets |
1. Introduction
Team 1 of the Spring 2026 semester at the Instituto Superior de Engenharia do Porto (ISEP) embarked on a project that connects food production with modern mental health challenges. The team, composed of six students from various cultural and academic backgrounds, chose to develop an automated basil-growing system designed to act as a physical mirror for the user’s digital habits. By linking the physiological health of a living plant to a person’s screen time, the project aims to make Smart Pot, an automatic watering system connected to screen time statistics from the user’s phone. This first chapter focuses on introducing the team, the motivation behind the chosen topic, and the problem description.
Presentation of the team
Team consists of six students gathered from across the world, coming from different fields of studies. Students data is presented in the table below.
| Name | Field of study | Country |
|---|---|---|
| Kacper Furczyński | Mechanical Engineering | Poland |
| Sunwoo Choi | Convergence Security Engineering | Korea |
| Hanna Linnea Østern | Applied computer technology | Norway |
| Avkaran Sarminder Singh Dhillon | Electronics/ICT | Belgium |
| Sophie Tanzer | Media Technology | Austria |
| Ymke Roelfien Adema | Industrial Product Design | Netherlands |
Avkaran Sarminder Singh Dhillon
I am a 22 year old bachelor student from Belgium who studies full-stack web & app development at Odisee, a college under KU Leuven. I am fascinated by the world of tech, but also the human mind and art. I am prominent in Javascript, Vue, PHP, Laravel, Ionic Capacitor, Java, .NET and Python. I like to spend my time creating. Whether it's making a full-stack application, a dish, music or a story, I dive into the task and I make it flourish.
I have experience working as IT support in several banks in Belgium, working as full-stack web developer for a non-profit organization in Belgium named BSYA and I have experience in team work, reporting and representing a large group of people as representing student of my study program and secretary in the student council of my college.
Kacper Furczynski
I am 6th semester Mechanical Engineering student at the Technical University of Lodz, Poland. Most of the projects I have completed were in collaboration with the Institute of Turbomachinery and concerned wind turbines with both vertical and horizontal axis of rotation. I have work experience in manufacturing environment, chocolate plant located in Lodz.
Hanna Linnea Østern
I'm an Applied Computer Technology student from Oslo Metropolitan University in Norway. I've previously worked on projects focusing on user experience, digital solutions, and system development. Through this work, I have gained experience with technologies such as HTML, CSS, JavaScript, while also developing an understanding of innovation and business within the technology field.
Sophie Tanzer
I am Sophie, 22 years old and currently studying Media Technology in my sixth semester at the University of Applied Sciences in St. Pölten, Austria. My expertise lies in the creative field, especially in photography, audio and video production and their technical workflows.
Sunwoo Choi
I am studying Convergence Security Engineering at Sungshin Women's University in Korea. My major is related to cybersecurity, but I have not had many chances to do projects or team activities yet. Through this project, I have learned things like marketing analysis and basic knowledge from other majors.
Ymke Roelfien Adema
Hi, I’m Ymke, a 21-year-old Industrial Product Design and Engineering student from the Netherlands. I’m passionate about developing products that combine functionality, technology, and user experience. Through my studies, I’ve developed both creative and technical skills, and I’m especially interested in working on projects where different disciplines come together. In the future, I aim to move into the field of project management, where I can coordinate teams and guide ideas from concept to final product.
Motivation
The motivation for this project stems from increasing concerns regarding the psychological effects of excessive smartphone usage, which has become a growing issue in contemporary society. Numerous studies have highlighted the negative consequences of prolonged screen time on attention, stress levels, and overall well-being. While indoor gardening has been widely recognized as a beneficial activity for stress reduction and mental health, the project explores the potential of transforming the act of growing basil from a passive activity into an interactive mechanism that encourages self-regulation.
The central objective is to use the visual condition of the basil plant as a form of feedback that reflects the user’s digital behavior. By linking the plant’s state to smartphone usage, the system aims to make users more aware of the relationship between their digital habits and their physical environment. In this way, the basil plant functions as a tangible and living reminder that encourages users to reduce excessive phone use and engage more consciously with their surroundings.
Problem
Indoor plants are known to contribute positively to mental health and stress reduction. However, maintaining plants requires time, attention, and consistency; resources that many individuals with busy schedules often lack. As a result, plants are frequently neglected or abandoned.
Another challenge is that digital addiction is largely invisible. Unlike physical exhaustion, the negative consequences of excessive screen time develop gradually and are easy to ignore. Existing solutions, such as smartphone screen-time notifications or app usage limits, are often ineffective because users can easily dismiss or bypass them.
This project addresses this problem by exploring how digital behavior can be translated into a physical and biological feedback system. The proposed concept is a Smart Pot designed for growing herbs such as basil. The system connects smartphone screen-time data with an automated watering mechanism. When the user exceeds a predefined screen-time limit, the watering system shifts to a suboptimal mode, causing the plant to deteriorate. Conversely, responsible phone usage maintains optimal conditions for plant growth.
By linking digital habits to the health of a living plant, the system introduces a tangible and emotional feedback loop intended to increase awareness of smartphone overuse and encourage healthier digital behavior.
Objectives
General Objectives
The primary objective of this project is to develop a prototype of an interactive Smart Pot system for indoor herb cultivation that integrates smartphone usage data with automated plant care mechanisms. The goal is to promote awareness of excessive screen time and encourage healthier digital habits.
Specific Objectives
To achieve this goal, the project will pursue the following objectives: Design and develop a functional prototype of a smart plant pot capable of supporting the indoor cultivation of basil in small residential environments. Integrate smartphone screen-time monitoring with the physical system in order to establish a connection between digital behavior and plant care. Develop and implement an automated irrigation system whose operation is influenced by the user’s smartphone usage patterns. Create a biological feedback mechanism in which the condition of the plant reflects the user’s level of smartphone use. Assess the feasibility of using plant-based feedback as a tool to increase awareness of excessive smartphone usage. Ensure the prototype is suitable for compact indoor environments, where access to outdoor gardening and natural spaces is limited.
Expected Outcome
The final outcome of the project will be a working prototype of a Smart Pot system that demonstrates the feasibility of translating digital behavior into a physical and biological feedback mechanism, encouraging users to develop more conscious and balanced smartphone usage habits.
Requirements
Functional Requirements
Monitor smartphone usage for selected applications. Compare user screen-time with predefined daily limits. Adjust water supply to the plant based on smartphone usage. Maintain suitable conditions for indoor basil growth. Communicate plant status and usage feedback with the mobile app. Operate autonomously with minimal manual intervention.
Technical Requirements
Include a microcontroller (ESP32 or equivalent) for processing and control. Use Wireless Fidelity (Wi-Fi) or Bluetooth for communication with the mobile app. Implement a water control system for adjusting irrigation (hydroponic or soil-based). Optionally include sensors for water level, plant health, or environmental conditions. Provide a safe and reliable power supply. Ensure compact design suitable for small indoor environments.
User and Design Requirements
Be easy to set up and maintain for non-technical users. Provide clear behavioral feedback via the plant and mobile app. Be aesthetically suitable for indoor spaces (apartments, offices). Encourage responsible smartphone usage without causing stress. Constraints Operate within budget limitations (Yet to be defined)(affordable and accessible components). Be feasible to develop within the project timeline. Allow future upgrades or expansions (e.g., sensors or hydroponics refinements). Ensure electrical and water safety in the design.
Tests
Report Structure
Add the missing descriptions to the table
| Chapter | Description |
|---|---|
| 1 Introduction | … |
| 2 Background and related work | … |
| 3 Project management | … |
| 4 Marketing plan | … |
| 5 Eco-efficiency measures for sustainability | … |
| 6 Ethical and deontological concerns | … |
| 7 Project development | … |
| 8 | … |
2. Background and Related Work
Introduction
The following chapter presents the scientific and technical background relevant to the project, as well as an overview of existing solutions. It begins with describing the relationship between smartphone usage and mental health, highlighting the negative effects of excessive screen time and the need for innovative approaches to support healthier digital behavior. Moreover, current digital solutions are analyzed, with a focus on their design principles, functionality and limitations. The chapter then outlines the physical domain by introducing hydroponics, plant cultivation methods and smart farming technologies, which form the foundation for integrating biological systems into the project. Finally, existing products and systems are compared in order to identify gaps and opportunities. This analysis helps justify the design direction of Screen2Green and establishes the basis for the following chapters.
Smartphone Usage and Mental Health
The rapid increase in smartphone usage has raised significant concerns regarding its impact on mental health, particularly among young people and students. Numerous studies have found a consistent association between excessive screen time and negative psychological outcomes such as anxiety, depression and stress. For example, a study on university students found that as daily screen time increased, levels of anxiety and depression also increased significantly. In particular, screen use above approximately 6.5 hours per day was associated with a higher risk of mental health problems [1]. Several mechanisms help explain the relationship between smartphone use and mental health. One important factor is sleep disruption. Screen exposure, particularly before bedtime, can interfere with sleep quality, which is strongly associated with increased stress and emotional instability.
Another important aspect is the addictive nature of smartphone use, particularly in relation to social media. Studies have shown that compulsive smartphone use is associated with higher levels of psychological distress, including anxiety and depression [2]. This is often explained by reward mechanisms in apps, such as notifications and social feedback, which reinforce habitual checking behavior and make it difficult for users to regulate their screen time.
Importantly, research also suggests that reducing smartphone usage can lead to measurable improvements in mental health. A randomized controlled trial demonstrated that lowering screen time resulted in improved well-being and reduced psychological distress among participants [3].
Overall, existing research indicates a clear relationship between excessive smartphone use and negative mental health outcomes. While smartphones offer many benefits, their overuse can contribute to stress, anxiety, depression, and reduced well-being. These findings underline the importance of developing tools and systems that help users manage their screen time more effectively.
Existing Digital Solutions
The increasing use of smartphones has raised concerns about distraction, reduced productivity and digital addiction [4]. In response, many mobile applications have been developed to help users reduce screen time and improve focus. These applications typically rely on behavioural design strategies such as gamification, timers and reward systems to encourage users to stay away from their phones [5]. One of the most widely known examples is the mobile application Forest, which has popularized the concept of visualizing focus time through the growth of virtual plants.
Applications
Forest
The application Forest represents one of the most successful examples of this concept. The app was released in 2016 and is available on both mobile platforms and web browsers. Forest encourages users motivation and productivity by using a simulated forest that's maintained by the user. With every productive session, the user grows a virtual tree and when that tree is fully grown, the user starts growing another one. With this, the user is growing a virtual forest, taking care of it by studying, working or being off the phone in general.
When the user stops the session midway, the current tree dies and the user's forest doesn't grow, countering the user's tendency to open social media during their focus session. Alternatively, when the user enters a focus session, all notifications are blocked, minimizing the user's tendency to get distracted by notifications.
Liven
This app focuses on countering dopamine deficit and procrastination by creating a personal guide with the user during app usage. Liven uses a balance of teaching, self exploration, experience. The user gets taught on dopamine, procrastination and stress-related topics. Inbetween lessons, the app asks the user questions in order to understand the user better, leading to more personalized guidance. While using the app, the user can log their personal thoughts and feelings, which in turn lead to generated affirmation phrases and even more personalized guidance. Lastly, the user receives exercises regarding mental and physical health.
Liven focuses on personalizing the journey to improve, leading to every user having a unique journey fitting their needs and personality. Using animations that are soft to the eyes, phrases throughout the user's journey for affirmation and the option to personally log thoughts and feelings, Liven allows users to guide themselves to learn about their flaws and how to work with them.
Minimalist Phone
This app minimizes distractions by turning the phone into a screen with a timer and no apps. The user downloads the Minimalist Phone launcher app in their preferred application store. Using the launcher, the user locks away all forms of distraction including notifications, access to apps and even overwhelming colors such as the user's wallpaper.
The app includes a timer to display the remaining time of the current focus session, a display of the current time of day and the phone's battery percentage. The app offers various ways of displaying this to fit the user's taste, all keeping minimalism in check.
The Pomodoro Technique
The Pomodoro Technique is a time management method designed to improve focus and productivity by breaking work into short, structured intervals. It typically works as follows:
- Work for 25 minutes (called one “Pomodoro”)
- Take a 5-minute break
- After four Pomodoros, take a longer break (15–30 minutes) [6]
This cycle makes it easier for users to focus and maintain concentration for a defined period without feeling overwhelmed.
Key Characteristics
- Timer-based focus sessions that limit phone usage during work periods
- Gamified rewards, such as points, coins or visual progress
- Visual representations of productivity, such as growing plants or characters
- Statistics and tracking systems that allow users to monitor their focus habits
These design strategies rely on behavioural psychology principles, particularly positive reinforcement and goal visualization. The visual representation of progress can make abstract productivity goals more concrete and motivating for users [7].
Design
Before starting to make a wireframe and user test it, the app developer of the team researched several applications in the field of productivity and mental health. The following apps were researched: Forest, Liven and Minimalist Phone
These apps were researched on their purpose, functionality, design and ease of use. On the topic of design, all of the researched apps share one thing in common, minimalism. These apps are minimilastic in movement, color choice and design. There are no overwhelming colors or animations and there are no uncomfortable design choices, meaning the layout is simple to understand and the amount of info that's portrayed on the screen is logical. One thing to note is how little the user needs to scroll. Due to the low attention span that's noticeable in today's society, users can't stay on a page that only contains large blocks of text [8].
Firstly, these apps use pages. Forest and Liven have different pages for different purposes, for example a page to see your personal journey and one for your personal profile. Minimalist phone has different pages as well, but this app doesn't show personal progress. Since this app's purpose is to remove all distractions using timers and blocking notifications, it doesn't show any information or progress. The user only sees their timer, battery percentage and the time of day.
Secondly, these apps use smooth and light animations. By keeping animations locked to their reserved space on the phone, there are no uncomfortable shifts of text or other content which brings the user out of their flow. Using transitions however, the app can show more expressive animations (for example an animation when the user completes a lesson in Liven) that don't hinder the rest of the app's content. This is because the content is shown after the animation is done. Even so, these animations follow the rules of smooth and slow movement in order to keep the user's eyes and brains relaxed [9].
Thirdly, these apps use low amounts of color to no color at all. Forest and Liven make use of white and green. In the case of dark mode, white gets replaced with a very dark tone of blue. Green calms the mind and keeps the user's eyes relaxed. It is also suggested that the color reduces stress and boosts health [10]. In the case of Forest, it expresses the feeling of nature and matches with the purpose of the app, being virtue tree growth. Minimalist phone uses no colors because this app focuses purely on turning the user's phone into a minimalistic screen with only platonically important information. However, the user can set a preset that shows more color.
In general, using simple colors and animations keeps the user relaxed and takes away stress. By ensuring that the user sees the right information without any distracting information or that which is outside of the current topic, the app avoids any chance of overwhelm.
Ease of use
In order to help a user solve their problems, an app needs to be easy to use so the user doesn't lose motivation. To be easy to use, an app needs to have a simple layout, a logical hierarchy of information, a logical focus order, focus on accessibility and fast performance [11].
All the researched apps are simple to use by applying one of two techniques. Firstly, Liven and Forest guide the user throughout the app and its features using text blocks that pop up during app usage. To ensure this doesn't hinder the focus order and user's flow, these text blocks are shown between transitions. Secondly, apps can focus on solely one purpose, removing the need for a user journey. Minimalist phone uses this approach. Instead of having a personalized journey or several goals that the user can achieve, it only shows the current time of day, battery percentage and focus session timer. There are no pages with separate topics, nor are there mutliple topics on pages individually. There is only one page. There are presets of design, but these don't change any of the information shown.
Minimalist phone's layout is simple, showing only 3 items. Liven and Forest use a completely vertical layout, setting a simple user journey where the user only goes down the screen. This simple layout and the usage of pages for separation of concern enhances the focus order because the user only has 2 ways of navigation, top to bottom and page to page. Because these apps go from top to bottom, it's also accessible for users who use screen readers, for example users with impaired vision. There is no extravagant order of information, meaning the screen reader will always read in the right order. On the topic of accessibility, deaf users have a similar experience because there are no ground-level defining functions using sounds. Liven for example only uses background music that the user can turn on by choice. Sounds don't define the experience, they only enhance it.
There are 2 ways these apps ensure their light weight and fast performance without overloading the phone's processor. Firstly, Forest and minimalist phone have only a handful of features which are very lightweight. Minimalist phone only shows 3 items on the screen and has the option to swap between screen savers. Forest only has features regarding focus sessions and personal profile feedback. Forest also uses animations and art that show the user their virtual forest, but it uses a simple art style and minimal animations. Secondly, Liven has an abundance of features and more animations than Forest. To counter graphical and computational overload, Liven generates information throughout usage of the app. Since Liven focuses on giving the user a personalized journey, most of the data gets generated at the moment, making the application very lightweight out of the box and throughout usage.
In general, these apps have several ways of ensuring a simple, fast and reliable user journey for various kinds of users.
Limitations of Existing Solutions
Despite their popularity, existing focus applications remain entirely digital. The reward mechanisms, such as virtual plants or characters, exist only within the app interface. While these visual systems can motivate users, they may lose effectiveness over time because they do not create a tangible or physical connection to real-world outcomes. Furthermore, users can often bypass the restrictions of such apps simply by closing the application or ignoring the virtual consequences. As a result, the behavioural impact may be limited in the long term. This limitation highlights an opportunity for new approaches that connect digital behaviour with real-world feedback. By linking smartphone usage to physical outcomes, such as the growth of a real plant, future systems could create a stronger emotional connection and a more meaningful feedback loop.
Summary
The current market has several apps that boost the user's motivation, productivity and mental health. These apps share a simple design and fast performance. Another thing they have in common is that they are all designed to be accessible, making the journey as simple as possible for various types of users. Using the color green, some of these apps help boost mental health and keep the user relaxed and calm. Using light and smooth animations, these apps don't overwhelm the user and assist the user in maintaining their focus while keeping the experience fresh and lively. Lastly, these apps have a noticeably flat learning curve due to in-app guidance or due to a small amount of features that are easy to find thanks to their simple layout.
Growing Media
Determining the most efficient method for indoor herb cultivation is necessary to first understand how growth environments affect plant development. In the context of Screen to Green, the medium must act as a responsive bio-indicator of a user’s digital habits while remaining clean and practical for a modern desk environment.
Traditionally, plants are grown in soil (geoponics), where organic matter acts as a reservoir for water and nutrients. However, soil is often unsuitable for desk-side IoT devices due to its bulk, the potential for mess, and its tendency to harbor pests like fungus gnats [12]. Crucially, soil’s high moisture retention creates a “buffer” that delays visible wilting. For our project, this is a major disadvantage, as we need the plant to show relatively quick visual feedback when a user exceeds their screen time limit.
An alternative is Hydroponics, specifically Deep Water Culture (DWC). Deep Water Culture (DWC) suspends roots directly in an oxygenated, nutrient-rich water solution. While DWC is very efficient and clean, it can be technically demanding to maintain in a small, portable pot. This led our team to research a “middle ground” known as Semi-Hydroponics
Hydroponics
Hydroponics is a method of growing plants without soil, using water that contains all the necessary nutrients. The roots are supported by materials like clay pellets or coconut fiber, making it ideal for indoor farms, greenhouses, or small urban spaces. Because it doesn’t rely on soil, it allows people to grow plants even where space or ground quality is limited.
The idea has existed for a long time, with early examples like the Aztec Chinampas, where crops were grown on floating platforms. Modern hydroponics was developed in the 20th century and popularized by William Frederick Gericke, who showed that plants could grow using only water and nutrients. [13]
In hydroponic systems, plants receive nutrients through water, along with oxygen and light. This controlled environment helps plants grow efficiently. It works especially well for herbs because they grow quickly and don’t need large root systems. Common examples include basil, mint, parsley, cilantro, chives, oregano, thyme, and dill, with basil being one of the most popular choices.
Hydroponics has several advantages. Plants often grow faster, use less water due to recycling, and can be grown year-round indoors. There are also fewer pests since no soil is used. However, the system can be expensive to set up, depends on electricity, and requires careful monitoring. If something goes wrong, plants can be affected quickly. [1]
There is also an interesting connection between plants and productivity. Apps like Forest help users stay focused by growing a virtual tree while they avoid distractions. This works because it rewards focus instead of just blocking phone use. Research shows that smartphones are a major source of distraction, with people checking them frequently and losing concentration for long periods.
Where do these citations belong to? [14][15]
If this idea is applied to a real plant, the effect could be stronger. A real plant creates a sense of responsibility, which may motivate people more. In addition, having real plants nearby can reduce stress, improve mood, and increase concentration.
Overall, combining hydroponics with focus-based systems could help people be more productive while also bringing the benefits of plants into their daily environment.
Semi-Hydroponics
Semi-Hydroponics uses inorganic mineral substrates like Lechuza Pon or Seramis [Add references]. They are specialized growing media made of stones like pumice, zeolites, and volcanic rock, or baked clay granules. Unlike soil, these “grains” are sterile, meaning they don't have worms or attract bugs. They act like a sponge: they soak up the exact amount of water the plant needs and leave plenty of space for air, which prevents root rot.
The general advantages of these soilless and mineral systems include:
Controlled Nutrition: Nutrients are delivered directly to the roots in a water-soluble form for faster absorption [16].
Cleanliness: Removing organic soil eliminates dirt spills and indoor pests, which is a priority for a student's workspace [17].
Water Efficiency: These systems use much less water than soil because the moisture is held within the inorganic grains or a small reservoir rather than evaporating into the dirt [18].
Visual Responsiveness: Because these substrates don't have the heavy “water-holding” mass of thick soil, they allow the basil to react more quickly to our automated watering schedule.
While pure DWC is an excellent scientific tool, the use of inorganic substrates like Lechuza Pon or Seramis offers a slight advantage for Screen to Green. They provide the “grainy” look of soil that users are familiar with, but with the high-tech, clean, and responsive benefits of a hydroponic system and the water reservoir can be smaller than in DWC system.
Comparative Growth Analysis: The Case of Basil
To make our Screen to Green project work, we needed to look at how specific plants behave in different environments, and basil turned out to be the perfect choice for our “biological mirror.” We found a very important study by Saha et al. [19] that focused exactly on what we are trying to do: comparing common basil grown in traditional soil versus soilless environments. Basil is a great herb for this project because it is very visually-responsive, meaning you can actually see it change based on how much water it has. In the study, the researchers showed that basil in a soilless setup grows much faster and looks much healthier than basil growing in regular dirt. While some systems use only water, our research also points toward “semi-hydroponic” methods using inorganic substrates like Lechuza Pon or Seramis. These are essentially clean, sterile grains that act like a high-tech version of soil without the mess or the bugs. This is really important for our goal of helping people with phone addiction because we want the user to see a “reward” for their hard work. If person is not exceeding their screen time limits or a student is staying focused and studying without their phone, a soilless system allows the basil to grow big and green very quickly. However, because these inorganic substrates and water-based systems don't have the heavy “buffer” of organic dirt, the plant becomes more sensitive to our watering schedule. This is actually a huge benefit for our project; it means that if a user spends too much time scrolling and our system stops the optimal watering, the basil will start to droop and wilt much faster than it would in thick soil. This creates a quick and clear “physical warning” that tells the user to put their phone down and get back to real life. The following are the key scientific findings based on this research:
- Faster Growth Height: The researchers found that basil in soilless systems grew taller than the soil-grown plants in the same amount of time. This helps our users see the results of their good study habits almost immediately [20].
- More Leaves to See: The study showed that these plants have a much higher leaf count and a bigger total leaf area. This makes the plant look “extra lush,” which is the exact visual reward we want to give our users for staying off their phones [21].
- Better Root Development: Because the roots in water or loose grains like Seramis don't have to push through hard, compacted dirt, they grow longer and more efficiently. This makes the plant more sensitive to the water levels we control with our system [22].
- Lower Water Waste: Even though it seems like it uses a lot of water, soilless methods actually save water compared to soil because the moisture is targeted at the roots and doesn't just evaporate into the dirt [23].
- Cleanliness for Apartments: Unlike soil, which was found to be messy and can attract bugs like gnats, using inorganic grains or water stays clean and sterile, which is much better for a student's desk [24].
Growing herbs
Herbs are plants commonly used in cooking due to their distinctive aromas and flavors. Examples include basil, thyme, oregano, rosemary, and cilantro. These plants can be cultivated in soil or through hydroponic systems. Propagation is possible either from seeds or from cuttings, with cuttings generally providing faster results.
The cultivation process begins with either sowing seeds or preparing cuttings. Seed sowing involves placing seeds in a nutrient-rich environment suitable for germination. This environment must provide optimal levels of water, oxygen, and temperature. Seeds may be sown in nutrient-rich soil or in hydroponic systems, often within smaller, controlled environments that allow for easy transplantation after germination. Certain seeds, such as those of licorice or lemon balm, require scarification—a process in which the seed coat is slightly nicked to facilitate nutrient absorption.
An alternative propagation method involves the use of cuttings. In this approach, a stem is removed from an existing herb plant and placed directly into a growing environment. This method accelerates growth since the cutting already has an established structure. Over time, roots develop, and the stem becomes a fully independent plant. This process can be repeated by taking additional cuttings from the newly grown plant. Even commercially purchased herbs can serve as viable sources for cuttings, making this method particularly advantageous for hydroponic systems.
Successful growth requires adequate sunlight to enable photosynthesis, allowing the plant to produce compounds necessary for development. Most herbs require approximately 6 to 8 hours of sunlight per day, although light intensity requirements vary between species [25]. For example, basil typically requires more intense sunlight than bay leaves. In addition to light, proper airflow, temperature, and humidity levels are essential. Adequate airflow helps prevent fungal growth, while optimal temperatures generally range between 18°C and 24°C. In hydroponic systems, maintaining the correct pH level is also critical, with most herbs thriving in a range between 5.5 and 6.5.
These environmental factors remain important throughout the maintenance phase. Poor regulation of these conditions can lead to plant diseases, often indicated by discoloration. Common issues include downy mildew and, in the case of mint, mint rust. Infected plants can often be treated by removing affected leaves to prevent further spread.
Under optimal conditions, most herbs reach a harvestable stage within 6 to 8 weeks. However, plants grown from cuttings may require only half that time. Growth rates vary among species, with herbs such as basil developing more quickly, while others, such as rosemary, require a longer cultivation period.
Vertical gardening
Vertical gardening is a way of growing plants upward instead of letting them spread across the ground. Rather than using large horizontal areas, plants are supported on walls, trellises, towers, or stacked containers. This makes it especially useful in cities or small spaces where there isn’t much room for a traditional garden, but people still want to grow plants or food.
Even though it might seem like a modern idea, vertical gardening has been around for a long time. People have always used supports to grow climbing plants such as beans or grapes. What’s different today is how this idea has developed, especially in urban environments. In recent decades, vertical gardening has become more popular as cities look for greener solutions. A big influence on this trend is Patrick Blanc, who introduced the concept of living walls [26]. These are walls covered with plants, often built into buildings, showing that greenery can be added even where there is no ground space.
There are different ways to create a vertical garden. One of the simplest methods is using a trellis, where plants grow upward along a wooden or metal frame. This works well for crops like peas, beans, and cucumbers. More advanced systems include green walls, where plants grow directly on specially designed panels with built-in watering systems. There are also vertical planters, such as stacked pots or hanging containers, and tower gardens, which allow plants to grow in layers and are often used with hydroponics.
There are several reasons why vertical gardening has become so popular. It saves space, which is important in small homes or apartments. It can also improve air quality, since plants absorb carbon dioxide and release oxygen. On top of that, vertical gardens make spaces look more attractive and can even help cool buildings by providing insulation. Another advantage is that people can grow their own food, like herbs or vegetables, even if they don’t have a traditional garden.
However, vertical gardening isn’t always easy. Some systems, especially living walls, can be expensive to install. They also need regular maintenance, including watering, pruning, and checking that everything is working properly. The weight of the system can be an issue too, so the structure needs to be strong enough to support it. Choosing the right plants is also important, since not every plant can grow well in vertical conditions or in limited sunlight.
The plants used in vertical gardens are usually lightweight and easy to manage. Herbs like basil, mint, and parsley are common choices, along with leafy greens such as lettuce and spinach. Strawberries are also popular, and climbing plants like beans and peas naturally grow well in vertical systems. For decoration, plants like ferns and ivy are often used because they create a full, green look. [27]
Overall, vertical gardening is a practical way to grow plants in places where space is limited. It combines older gardening techniques with modern ideas and makes it possible to bring more greenery into urban areas while also supporting small-scale food production.
LED vs natural light for plant growth
In modern plant production, artificial light is no longer treated as simple utility but as a critical nutrient source that can be tailored to drive specific biological responses [28]. While natural sunlight is the traditional baseline, it is often insufficient in intensity and duration, particularly during winter months in northern climates [29][30].
Sweet basil is widely used in advanced lighting research, where studies show that tuning LED-light to key absorption wavelengths (around 435 nm (blue) and 665 nm (red)) can significantly improve plant growth and yield [31]. Utilizing a blue wavelength of 435 nm instead of the industry-standard 450 nm can result in a 20 % increase in yield for basil. Furthermore, a ratio of 1.5 blue to 1.0 red has been found optimal for boosting both biomass and the concentration of essential oils [32][33]. In contrast, generic white LED light can lead to “leggy”, structurally weak plants that are unmarketable [34][35].
Light in relation to DWC, soil, and water growth
The choice of cultivation system has a direct impact on lightning requirements and overall plant growth.
In DWC specifically, plant roots are submerged in oxygen-rich water, making temperature control essential. For this reason, LED lighting is often preferred, as it produces very little heat and helps prevent the water temperature from rising, which could otherwise lead to root damage or rot. In these systems, roots tend to grow more efficiently because nutrients are readily available, resulting in compact, healthy root structures [36][37][38].
In contrast, soil-based cultivation leads to a different root development pattern. Roots must spread out in search of nutrients, creating a more extensive but less dense root system [39]. While growing in soil is generally more accessible and requires fewer initial resources, it offers less control over environmental factors such as light intensity. Compared to hydroponic systems, it is therefore more difficult for growers to precisely optimize conditions in soil-based setups [40].
Reasons to delay LED implementation
Although LED technology is often described as the future of plant growth, there are several reasons to delay its implementation in the early stages of a project.
First, the initial investment cost is relatively high, as specialized LED systems are significantly more expensive than traditional lighting or simple soil-based setups [41]. Second, the system introduces a level of operational complexity, since optimizing plant growth requires knowledge of Photosynthetic Photon Efficiency (PPE) and Daily Light Integral (DLI) [42]. Incorrect settings can negatively affect plant health, leading to issues such as light stress or poor development.
In addition, energy efficiency can become a concern if the system is not properly optimized. Using non-specialized or generic LED lighting may increase electricity costs without providing meaningful benefits for plant growth [43].
Also, natural light intensity is typically much higher in southern countries compared to northern European countries [44]. Because Portugal has a higher DLI year-round, it is not necessary with artificial light as a sole-source for photosynthesis, which is often required in windowless «plant factories» or warehouses in darker climates [45][46]. The project will focus on apartments where it is natural to have access to natural lighting. This highlights how geographic location influences the feasibility and cost-effectiveness of LED-based systems.
Finally, successful use of LED technology often depends on integrating multiple systems, including lighting, climate control, and nutrient delivery. Starting with a simpler grain-based approach allows the project to develop gradually, requiring fewer resources while avoiding unnecessary technical challenges in the early phase [47].
Products
Aerogarden harvest
The AeroGarden Harvest is a compact indoor hydroponic system that allows users to grow plants without soil. It is designed for countertop use and supports year-round cultivation of herbs, vegetables, and flowers. The system uses full-spectrum LED lights to simulate sunlight and includes automated light cycles and a control panel that alerts users when water or nutrients need to be added.
Plants grow in a nutrient-rich water solution instead of soil, and the system can hold up to six seed pods. Each pod contains seeds and a growth medium. The automated lighting and reminder functions make the system easy to use, even for users with little experience in plant care [48].
Advantages and limitations
One key advantage of the AeroGarden Harvest is its ease of use. The system automates lighting and basic maintenance, which lowers the barrier for users who struggle to care for plants [49]. In addition, plants grow quickly, often sprouting within 7–14 days, which can increase motivation and engagement.
Hydroponic systems also use space and resources efficiently. Research shows that soilless systems can support high plant density while using less water and fewer resources through recirculating nutrient systems [50].
However, the system has clear limitations. Users must still manually refill water and add nutrients [51] [52]. More importantly, the system focuses only on plant growth and does not influence user behavior. It does not connect plant care to user habits or provide meaningful behavioral feedback.
Gaps and opportunities
The AeroGarden Harvest lacks a connection between plant care and user behavior. It provides reminders but does not actively influence habits [53].
This creates an opportunity to improve the concept by adding full automation, stronger feedback systems, and a link between digital behavior and plant health. By connecting user habits to a living system, it is possible to create emotional engagement and encourage more responsible behavior.
Home Smart Farming
Home smart farming is basically about using technologies like sensors, automation, and simple data systems to make growing plants at home easier. It can be used in different places, such as a balcony, a small backyard, or even indoors. By combining normal gardening with technologies like IoT and hydroponics, people can manage plant growth in a more controlled way.
The main idea is to reduce the uncertainty that usually comes with traditional gardening. Normally, people have to rely on experience or guess when to water plants or how much light they need. However, in smart farming systems, sensors are used to continuously monitor conditions such as soil moisture, temperature, and light levels, which helps improve accuracy and consistency in plant care [54].
In these systems, the data collected by sensors is sent to a central system or a mobile application. Based on this data, the system can either provide feedback to the user or react automatically. For example, irrigation systems can be activated when soil moisture drops below a certain level, and lighting can be adjusted depending on environmental conditions. Studies on small-scale hydroponic systems show that this type of monitoring and control can also be applied effectively in home environments [55]. Because of this, people do not need to check their plants all the time, and the growing conditions can remain more stable. Some studies suggest that maintaining controlled conditions can improve consistency in plant growth and resource use, although the results still depend on system design and maintenance [56].
Key Technologies
Internet of Things
One of the most important parts of home smart farming is the Internet of Things (IoT). It basically allows different devices to connect and share data with each other. In this kind of system, sensors like soil moisture sensors, temperature sensors, and light sensors are used to keep checking the environment around the plant. The data collected from these sensors is usually sent to a central system or a mobile application. This makes it possible for users to check the condition of their plants in real time and control the system even when they are not at home. According to recent research, IoT helps improve how accurately these conditions are monitored and supports better decision-making by providing continuous data [57]. It has also been used in small hydroponic systems to monitor things like pH, temperature, and water quality, which shows that it can work well even at a home scale [58].
Automation Systems
Automation is another key part of home smart farming because it reduces the amount of manual work needed. Instead of checking plants all the time, the system can react automatically based on certain conditions. For example, if the soil becomes too dry, the system can turn on the irrigation automatically. In the same way, lights can be controlled depending on how much natural light is available or based on a set schedule. Studies on smart irrigation systems show that this kind of automation can help manage water more efficiently and keep growing conditions more stable [59]. However, these systems still need to be set up properly and checked regularly to make sure everything works as expected.
Artificial Intelligence and Data Analytics
Artificial intelligence (AI) is also starting to be used in smart farming systems, mainly to help analyze data and support decision-making. For example, AI can be used to look at plant images and detect early signs of disease, or to find patterns in environmental data. However, in most home smart farming systems, AI is still quite basic. Instead of fully controlling everything automatically, it is usually used to give simple suggestions or alerts to the user. This means that people still need to be involved in managing the system, especially in smaller setups [60].
Soilless Growing
Home smart farming is often used together with soilless growing methods, especially hydroponics. In hydroponics, plants are grown in nutrient-rich water instead of soil. This method is commonly used in indoor systems because it allows better control over the growing conditions. According to the U.S. Department of Agriculture (USDA), hydroponics makes it easier to control how nutrients are delivered to plants. Some studies also suggest that these systems can use water more efficiently compared to traditional soil-based methods, especially in controlled environments [61]. Because of this, hydroponics is considered a good option for small indoor farming setups.
Benefits
One of the biggest advantages of home smart farming is that it allows people to grow fresh food at home, even in places where space is limited. For example, people living in apartments can still grow vegetables on a balcony or indoors. This can be useful for those who want more control over the food they eat or prefer growing it themselves.
Another benefit is that it can help use resources more efficiently. Instead of watering plants based on guesswork, the system can supply water only when it is actually needed. Research on smart irrigation systems shows that this kind of approach can help manage water more carefully compared to manual watering [62].
It also reduces the amount of time people need to spend taking care of plants. Since the system can monitor conditions and respond automatically, users do not have to check everything all the time. This makes it easier to maintain plants, even for people who have busy daily schedules.
In addition, keeping the environment more stable can help plants grow in a more consistent way. Some studies suggest that controlled conditions can support more reliable growth, although the results still depend on how the system is set up and maintained [63].
Limitations
Even though home smart farming has several advantages, there are also some limitations to consider. One of the main issues is the initial cost. Setting up a system usually requires buying sensors, lighting, and other equipment, which can be expensive at the beginning.
Another limitation is that the system depends on electricity and sometimes an internet connection. If there is a power cut or a network problem, the system may stop working properly, which can affect plant growth.
There are also limits on what kinds of plants can be grown. Most home systems are better suited for simple and fast-growing plants like leafy greens or herbs. Growing larger or more complex crops can be more difficult, especially in small indoor setups. This trend is also mentioned in studies on controlled-environment agriculture, where leafy greens are commonly the main crops [64].
Finally, even though the system is automated, it still needs regular maintenance. Things like pumps, irrigation lines, and nutrient systems have to be checked and cleaned. Research shows that issues such as clogging or biofilm formation can reduce system efficiency if they are not properly managed [65].
Comparative Analysis
Compare selected products and projects considering the requirements of your own solution
As shown in Table 1, existing smart growing systems such as AeroGarden and other home smart farming solutions focus primarily on optimizing plant growth through automation and environmental control. These systems use technologies such as sensors, automated lighting, and irrigation to reduce user effort and improve efficiency. While this makes plant care more accessible, particularly for inexperienced users, the systems remain limited to functional support. They do not incorporate mechanisms that influence or reflect user behavior beyond basic maintenance reminders. Additionally, factors such as relatively high cost and required physical space may limit accessibility for some users.
| Photo | Product | Purpose | Automation level | Space | Sensors & technology | User effort | Price | Key limitation |
| AeroGarden Harvest [66] | Indoor hydroponic plant growth | Semi-automated (light + reminders | Medium | LED lights, water system, basic alerts | Medium | 99.95 $ | Expensive over time (pods) |
| Smart farming systems [67] | Efficient agriculture or home food production | High (sensors + automation) | Medium - Large | IoT sensors, automated irrigation | Low - medium | 69.90 $ ++ | Relies heavily on Wi-Fi, basic monitoring for being “smart” |
![]() | Traditional plant pot [68] | Manual plant care | None | Small | None | High | 21.99 $ (5-pack) | Requires constant user attention |
Table 2 illustrates that existing focus and screen-time applications rely heavily on digital feedback mechanisms, including timers, gamification, and statistical tracking. Applications such as Forest, Flora, and Focus To-Do aim to improve productivity and reduce smartphone usage by visualizing progress and rewarding focus. While these solutions are generally low-cost and easily accessible, their impact may be limited due to their entirely digital nature. The consequences of excessive phone use remain abstract, and users can often bypass or ignore the system without significant repercussions. This highlights a key limitation in current approaches, as they lack a tangible connection between digital behavior and real-world outcomes.
Summary
This chapter showed that while digital solutions can help reduce screen time, their impact is limited by their virtual nature. At the same time, physical systems enable plant growth but do not influence user behavior. This highlights a gap between digital behavior tracking and physical feedback systems and demonstrates the need for the Screen2Green project by linking smartphone usage to a real-world element. These findings provide the foundation for the next chapter, which outlines the project management and development process.
3. Project Management
This chapter presents the project management approach adopted for the development of Screen2Green. Since the project combines hardware development, software integration, user interaction, and academic reporting within a limited timeframe, it required a management strategy capable of balancing structure with flexibility.
To address this, the team adopted a hybrid project management approach combining elements of Scrum and Waterfall. Waterfall was useful for planning around fixed academic deadlines and mandatory deliverables established by the EPS programme, while Scrum supported iterative development, continuous feedback, and adaptation to technical and organizational challenges throughout the semester. This combination was considered appropriate because the project contains both predictable elements, such as milestone submissions, and uncertain elements, such as concept refinement, prototype development, and system integration.
The chapter is organized into the main areas relevant to project management: scope, time, cost, quality, people and stakeholder management, communication, risk, procurement, and project plan. Together, these sections explain how the team structured the work, allocated responsibilities, monitored progress, and responded to challenges during the project.
Scope
The scope of the project defines both the product to be developed and the work required to deliver it. In the case of Screen2Green, the main goal is to design and develop a functional prototype of a pot system that links smartphone screen-time behaviour to the condition of a living basil plant.
From a product perspective, the scope includes the development of a compact indoor plant-growing system capable of supporting basil cultivation in a small residential environment. The system is intended to include a physical pot structure, a water reservoir, an automated irrigation mechanism, a microcontroller-based control system, and a mobile application that communicates relevant information to the user. The core concept of the product is that excessive screen-time affects the watering conditions of the plant, thereby creating a physical and biological feedback loop. The prototype is expected to demonstrate the feasibility of this concept rather than function as a market-ready consumer product.
From a project perspective, the scope includes all activities (see Figure 1 for the Work Breakdown Structure for the project) necessary to research, design, develop, and document the prototype. This involves background research such as indoor herb cultivation, hydroponics, smartphone usage and mental health. It also includes concept generation, selection of materials and components, development of hardware and software, testing, evaluation, and the production of all required academic deliverables, such as the report, presentations, poster, flyer, and supporting documentation.
The scope of the project is intentionally limited. The team does not aim to develop a fully commercialized product, a large-scale production model, or a fully finished mobile application with advanced features. Similarly, the project does not include large-scale user trials, long-term biological validation, or full optimization of all environmental variables affecting plant growth, such as artificial lighting, nutrient automation, or AI-based plant monitoring. These areas are considered relevant for future development, but they are outside the scope of the current project.
Defining these boundaries was important in order to keep the project realistic and achievable within the available time, budget, and technical resources. The scope therefore reflects a proof-of-concept approach, where the team focuses on demonstrating the technical and conceptual value of the solution.
Time
Time management was an essential part of the project due to the fixed deadlines established by the EPS programme. To ensure steady progress, the team organized the semester around milestone-based planning supported by iterative one-week sprints.
The overall project schedule followed the official EPS deadlines, which served as the main milestones for deliverables and report development. These milestones helped structure the work and ensured that the team continuously aligned its progress with the expectations of supervisors and course requirements. Key deadlines included the submission of system diagrams, structural drafts, materials lists, sprint planning documents, the interim report and presentation, the final report, and the final prototype demonstration.
In addition to milestone-based planning, the team organized the work into weekly sprints beginning every Thursday. This sprint structure made it possible to divide the project into smaller and more manageable increments. Each sprint focused on a specific set of goals, such as research, concept refinement, deliverable completion, app development, or preparation for presentations. This approach supported regular evaluation of progress and allowed the team to identify problems earlier than would have been possible with a purely linear planning model.
At the beginning of each sprint, tasks were selected and prioritized based on upcoming deadlines, dependencies, and team capacity. As the project evolved, the team improved its sprint planning process by introducing more structured meetings and clearer task organization. From sprint 3 onward, regular Scrum meetings were held three times a week, on Friday, Monday, and Wednesday. During these meetings, each member reported what had been completed, what would be worked on next, and whether any blockers had appeared. These meetings contributed to stronger coordination and better short-term planning.
The main project milestones are presented in Table 3.
| Date | Milestone |
|---|---|
| 2026-02-28 | Selection of preferred project proposals |
| 2026-03-11 | Upload black box diagram and structural drafts |
| 2026-03-18 | Upload initial list of components and materials |
| 2026-03-21 | Define project backlog, global sprint plan, initial sprint plan, and Gantt chart (Jira) |
| 2026-03-25 | Upload detailed system schematics and structural drawings |
| 2026-04-12 | Upload interim report and presentation |
| 2026-04-16 | Interim presentation and feedback |
| 2026-04-22 | Upload 3D model video |
| 2026-04-29 | Upload final list of materials |
| 2026-05-02 | Upload refined interim report |
| 2026-05-13 | Upload packaging solution |
| 2026-05-27 | Upload functional test results |
| 2026-06-13 | Upload final report, presentation, video, paper, poster, and manual |
| 2026-06-18 | Final presentation, discussion, and assessment |
| 2026-06-23 | Final corrections and upload of refined deliverables |
| 2026-06-25 | Prototype demonstration and final submission |
Although the sprint-based structure improved flexibility, the team initially experienced difficulties with task definition, prioritization, and maintaining an overview of progress in Jira. Some tasks were completed without being updated in the system, while others were too vaguely defined to support efficient planning. Over time, these issues were reduced by reorganizing Jira, improving communication, and refining the way tasks were categorized and assigned. As a result, time management became more consistent and better aligned with the project’s pace and complexity.
Cost
The project isdeveloped as a prototype and therefore followed a limited-budget approach (100 €). The main objective of the cost management process was to ensure that the essential functionality of the Screen2Green system could be achieved using affordable and accessible components, while still maintaining sufficient technical quality for prototyping and testing.
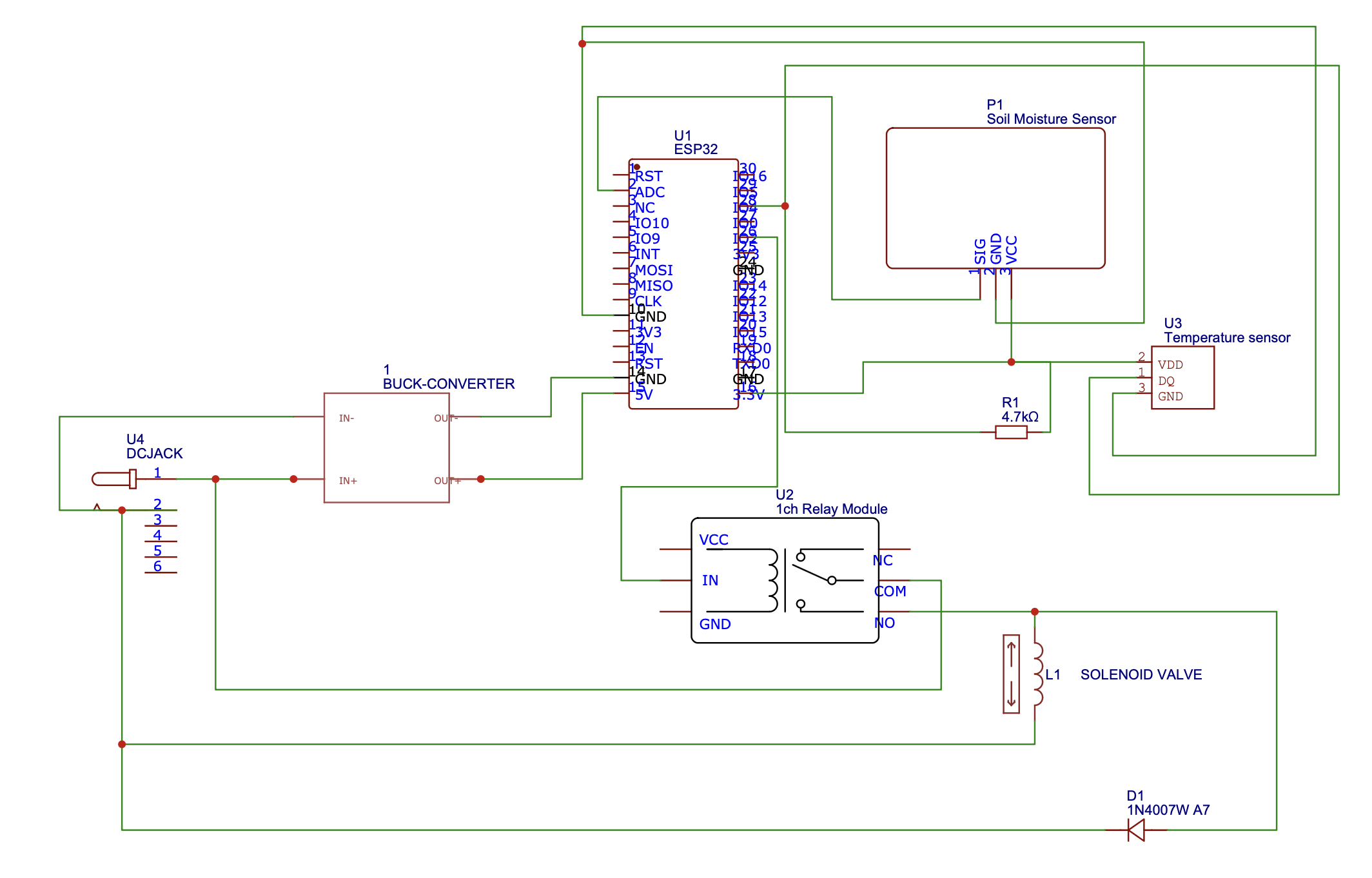
The main cost drivers in the project are the electronic and structural components required to build the prototype. These include the microcontroller, water pump, sensors, tubing, reservoir materials, structural materials for the pot, and power-related components.
A preliminary estimate of the prototype cost is presented in Table 4 .
| Component | Estimated cost (€) |
|---|---|
| ESP32 microcontroller | 10.14 |
| Solenoid valve | 8.50 |
| Capacitive soil moisture sensor (anti-corrosion) | 6.70 |
| 12 VDC power supply | 5.81 |
| 2.1 mm DC connector | 0.54 |
| Buck converter | 1.44 |
| Relay module | 6.77 |
| Diode | 0.10 |
| Temperature sensor | 4.00 |
| Structural materials for pot | |
| Miscellaneous assembly materials | |
| Total estimated prototype cost | 43.99 |
The estimated total cost of the current component list is 43.99 €, which can be rounded to 44.00 €. This indicates that the prototype can be developed at a relatively low direct material cost, which supports the project’s goal of creating an accessible and feasible concept for small-scale indoor use.
To manage costs responsibly, the team selected standard off-the-shelf components from accessible suppliers and aimed to reduce unnecessary complexity in the system design. This approach helps keep the prototype within a realistic academic budget while still allowing for functional testing and system integration. In a future commercial version of the product, the cost structure would need to be expanded to include manufacturing, packaging, distribution, and software development costs.
Quality
Quality management in this project focuses on ensuring that the prototype, documentation, and associated deliverables meet the expected technical and academic standards. Because Screen2Green combines both physical and digital elements, quality must be evaluated across multiple dimensions, including functionality, usability, reliability, and documentation quality.
The most important quality criterion for the prototype is functional feasibility. The system must demonstrate the intended relationship between smartphone usage behaviour and plant care through a working technical concept. This includes successful interaction between the mobile application, the control system, and the watering mechanism. In addition, the prototype must operate safely and consistently under controlled conditions.
A second important quality dimension is usability. Since the product is intended for non-technical users, the concept must remain understandable, intuitive, and manageable in a home environment. This concerns both the physical design of the pot and the communication of feedback through the app. A third quality dimension is reliability, particularly regarding the watering mechanism, communication between system components, and the prevention of water-related technical issues.
In order to assess quality, the team defined the general metrics listed in Table 5.
| Quality aspect | Target/threshold | Verification method |
|---|---|---|
| Funtional operation | Core functions operate as intended | Funtional testing |
| System reliability | No critical malfunction during controlled testing | Repeated tests and observation |
| Water safety | No significant leakage during operation | Prototype testing |
| Usability | Users can understand basic interaction and feedback | User testing/evaluation |
| Documentation quality | Chapters complete, coherent, and aligned with requirements | Internal review and supervisor feedback |
People & Stakeholder Management
Because Screen2Green is a multidisciplinary project, effective people and stakeholder management was necessary to ensure coordinated progress and balanced contributions. The team consists of six students from different academic fields and national backgrounds, which provided the project with a broad range of competencies, including mechanical engineering, applied computer technology, electronics and ICT, media technology, industrial product design, and security-related technical knowledge. This diversity was a major strength of the project, as it allowed the team to approach the problem from multiple perspectives.
At the same time, differences in academic background, communication style, and preferred working methods also created challenges. Team members approached tasks with different expectations regarding structure, level of detail, and pace of execution. For this reason, it was important to define roles, distribute responsibilities, and create routines that improved alignment over time.
The main stakeholders in the project include the project team itself, the teachers and supervisors at ISEP, and the potential end users of the solution. The team members are the primary internal stakeholders, as they are directly responsible for designing, building, and documenting the system. Teachers and supervisors are key external academic stakeholders, since they provide guidance, evaluate deliverables, and influence the direction of the project through feedback. The intended end users, such as students and young adults with high screen-time usage, are also relevant stakeholders because the product is developed to address their needs and behaviour.
A stakeholder analysis helps clarify the degree of influence and interest associated with each group. In this project, supervisors and teachers can be considered key stakeholders due to their high influence and high interest. The project team also belongs to this category. Potential users have high interest but limited direct influence during the academic development process. Suppliers and external partners have lower influence and are therefore of secondary importance in the current project stage.
Communications
Communication played a central role in coordinating the project and maintaining progress across technical development, documentation, and planning activities. Since the team worked across multiple disciplines and perspectives, a structured communication strategy was necessary to reduce misunderstandings and improve collaboration.
Internal communication was primarily handled through regular meetings and digital collaboration tools. Scrum meetings were introduced to ensure that members frequently updated each other on progress, priorities, and blockers. These meetings became especially important from sprint 3 onward, when the team increased their frequency to three times per week. This helped improve shared understanding and made it easier to identify issues before they became larger delays.
Jira was used as the main project management tool for planning and tracking tasks. It allowed the team to create sprint backlogs, assign responsibilities, and monitor the status of work. Google Calendar was used to maintain an overview of deadlines, milestone dates, and meetings. In addition, Microsoft Teams served as a shared workspace for deliverables, files, articles, and general documentation.
Despite these structures, communication within the team was initially challenging. Differences in working styles and expectations sometimes led to inefficiencies, delayed responses, and incomplete coordination. In some cases, members completed tasks without updating their progress in Jira, which reduced transparency and made planning more difficult. To improve this situation, the team placed more emphasis on structured meetings, clearer task ownership, and more regular status updates.
Overall, communication management evolved during the project. While it was a challenge in the early stages, it gradually became more effective as routines were established and the team became more aligned in how information should be shared and discussed.
Risk
The Screen2Green project involves several potential risks related to both technical and organizational aspects. Due to the combination of hardware, software, and biological elements, uncertainty is present in both system functionality and project execution.
One of the main risks is technical failure, particularly related to the integration of hardware and software components. The system depends on communication between the mobile application, microcontroller, and watering mechanism. If this integration fails, the core concept of linking screen-time behaviour to plant care cannot be demonstrated. To reduce this risk, the system is to be developed in a modular way and tested incrementally throughout the project.
Another significant risk is project delays, mainly caused by time constraints and task dependencies. Since the project follows fixed academic deadlines, delays in one task may affect multiple deliverables. This risk is managed through sprint planning, regular Scrum meetings, and continuous prioritization of tasks.
There is also a risk related to system reliability, such as inaccurate sensor readings or water leakage. These issues could affect both the functionality and safety of the prototype. To mitigate this, components are tested under controlled conditions, and design decisions are made to separate water and electronics where possible.
A project-specific risk is that the plant may not respond clearly enough to changes in watering. Since the concept relies on visible feedback from the plant, limited biological response could weaken the overall impact of the solution. This risk is addressed by adjusting watering thresholds and clearly defining the prototype limitations.
Organizational risks such as miscommunication and uneven workload distribution may also affect progress. These are mitigated through regular meetings, clear task allocation, and continuous collaboration within the team.
The identified risks are summarized in Table 6.
| Risk | Description | Probability | Impact | Risk level | Mitigation strategy | |
|---|---|---|---|---|---|---|
| R1 | Technical integration failure | Issues in communication between app and hardware | Medium | High | High | Modular design, early testing |
| R2 | Project delays | Delays due to deadlines and dependencies | High | High | High | Sprint planning, prioritization |
| R3 | Sensor inaccuracies | Incorrect readings affecting watering | Medium | High | Medium | Calibration and testing |
| R4 | System complexity | System becomes too complex to complete | Medium | High | High | Focus on core features |
| R5 | Plant response unclear | Basil does not show visible feedback | Medium | Medium | Medium | Adjust thresholds, document limits |
| R6 | Water leakage | Water damaging electronics or structure | Medium | High | Medium | Physical separation, testing |
| R7 | Miscommunication | Lack of coordination in the team | Low | Medium | Low | Regular Scrum meetings |
| R8 | Uneven workload | Imbalance in task distribution | Low | Medium | Low | Clear task allocation |
| R9 | Budget limitations | Limited budget affecting component choices or prototype quality | Medium | Medium | Medium | Use cost-effective components, prioritize essential features |
To support the risk assessment, a risk matrix based on probability and impact was used (see Figure 2). The matrix classifies risks into low, medium, and high categories.
Based on this analysis, risks related to system integration, project delays, and system complexity are classified as high risk, as they have the greatest potential impact on project success. These risks require continuous monitoring and prioritization throughout the project.
Medium-level risks, such as sensor inaccuracies, water leakage, and plant response, are addressed through testing and design adjustments. Lower-level risks, including communication issues and uneven workload distribution, are managed through regular meetings, clear task allocation, and team coordination.
Procurement
Introduction
The procurement of components focuses on technical reliability within a limited budget and tight schedule to ensure that project is delivered on time. All materials are selected to ensure availability for the assembly phase.
Suppliers
All electrical components are ordered locally from a single website: Mauser Portugal. Sourcing from one supplier ensures that all parts arrive together and reduces costs to a single shipping fee. This is necessary due to the restricted prototype budget.
Structural parts utilize cork, which is a local material in Portugal. Using local cork supports the regional economy and reduces environmental impact from transportation.
Decision Making
Decisions are based on budget and time limitations. It is not possible to manufacture every part within the given timeframe, like ESP32 boards. A readymade solenoid valve was selected instead of building a custom valve with a servo motor. This choice ensures a reliable, leak-proof solution and saves time during the development phase. Specific parts needed to have certain features to ensure longevity of the product like more expensive model of anticorrosion temperature sensor.
Project Plan
Document how the sprint backlog was planned and managed for each of the sprints you have created in Planner.
The team utilizes Scrum and works with sprints of one week each. Every sprint is based around the project's deliverables, internally discussed tasks and internally discussed research topics. Jira is the utilized tool for managing Scrum with Avkaran as Scrum master. Since the team is using the free version of Jira, traditional story mapping is not possible. This is due to the following.
- It's impossible to assign existing tasks to features.
- the opposite is also impossible.
- Subtasks are separate entities from tasks.
- Subtasks aren't visible on the sprint board.
- Themes don't exist.
To keep a clean and understandable sprint log, the team decided to use features and their subtasks for tasks, which are divided under epics, which are finally divided under labels. Labels replace themes in this case.
The team decided to prioritize tasks and define sprint themes based on 3 topics. These are deliverables, tasks/features with multiple dependencies and lastly, internally decided research topics. Apart from that, each sprint functions as an increment on the prior's app and microcontroller development, as well as design.
Figure 3 is a screenshot of the timeline on Jira. This timeline, including all the deadlines and chosen epic periods, decided the sprint plan for this project. Using different colors, the team separated epic periods with the same starting and ending date. Some epics have no specific starting or ending date, so these will go on until a final task or feature has been decided.
Table 7 contains the global sprint plan. Every sprint is defined by their sprint period, a theme/main focus, amount of deliverables, status and percentage of finished stories & tasks.
| Sprint | Dates | Theme | # Deliverables | Status | % Done |
|---|---|---|---|---|---|
| 1 | Mar 5 – Mar 11 | Research | 2 | Finished | 100 % |
| 2 | Mar 12 – Mar 18 | Setting a system | 2 | Finished | 55 % |
| 3 | Mar 19 – Mar 25 | Schema, flyer & prototyping | 3 | Finished | 88.57 % |
| 4 | Mar 26 – Apr 1 | Refining, refactoring, developing & testing | 0 | Finished | 45.16 % |
| 5 | Apr 2 – Apr 8 | Refining, refactoring, developing & testing | 0 | Finished | 44.82 % |
| 6 | Apr 9 – Apr 15 | Finishing the interim | 1 | Finished | 96.78 % |
| 7 | Apr 16 – Apr 22 | 3D modeling and developing | 1 | In progress | |
| 8 | Apr 23 – Apr 29 | Finalizing the components & materials list | 1 | To do | |
| 9 | Apr 30 – May 6 | Refining the interim | 1 | To do | |
| 10 | May 7 – May 13 | Deciding on a packaging solution | 1 | To do | |
| 11 | May 14 – May 20 | Refining, refactoring, developing & testing | 0 | To do | |
| 12 | May 21 – May 27 | Refining, refactoring, developing & testing | 0 | To do | |
| 13 | May 28 – Jun 3 | Refining, refactoring, developing & testing | 0 | To do | |
| 14 | Jun 4 – Jun 10 | Refining, refactoring, developing & testing | 0 | To do | |
| 15 | Jun 11 – Jun 17 | Uploading the final deliverables | 1 | To do | |
| 16 | Jun 18 – Jun 24 | Updating and finalizing the report | 1 | To do |
Backlog definition
Sprint 1:
The first phase/sprint was solely focused on research. In order to understand the problem and define a more granular project topic, the team needed a baseline of knowledge, so the sprint consisted of only research-related tasks. The main research topics were smart farming, basil growing and the correlation between mental health and plants. The backlog included tasks for every deliverable.
Sprint 2:
The team's project idea didn't get accepted because it was too broad and didn't solve a specific problem. The team then made the idea to turn this into a project that helps increase productivity and motivation while working or studying. Using an app, the user can set focus sessions where successful productivity helps a plant grow by connecting the app to the smart plant grower. This grower is called the growth pod. The backlog gained design-related tasks for the coming sprint periods.
This sprint included research refinement tasks, research on productivity and motivation and design related tasks. Lastly, there were deliverable related tasks. The backlog gained some research topics of which we were unsure were necessary for this project.
Sprint 3:
The team's project idea got accepted. A noticeable amount of deliverables had to be finished this sprint, so most of the tasks were related to that. Apart from deliverables, there were tasks related to refining the Wiki due to a large difference in everyone's writing style. The backlog now included only deliverable related tasks and a few other tasks since most of them got transported to this sprint.
Sprint 4:
The team caught up with their missing work and everyone is on the same terms regarding the product, so now development could finally start. The sprint length was shorter than others and several members were unavailable for half the period, so there was a noticeable decrease in task weight and amount. The backlog gained a substantial amount of app development related tasks.
Sprint 5:
Due to the holidays, both the sprint backlog and the global backlog have mostly remained the same. All of the team members were unavailable for the majority of the holidays.
Sprint 6:
The global backlog
Sprint Outcomes
First sprint
By the end of the sprint, every task was completed and the team evaluated the task weight to be a healthy number. After each member researched and reported on their given fields, the team could focus on making a sprint plan.
Second sprint
The backlog consisted of tasks regarding the deliverables, subject related assignments and refactoring prior research. The reason behind the latter is because the reports were written unprofessionally and were saved in a separate environment. By the end of this sprint, all the research got refactored into the Wiki. There was an exponential growth of amount of tasks done per day, but everything was finished before the retrospective.
The following sprints will have more focus on proper communication, this is because some tasks were done without having their status updated in Jira and because there was low engagement off-campus.
Third sprint
The team felt like they were behind on tasks and internal discussions, so the third sprint focused on lots of research, deliverables and internal tasks. Out of a total of 35 tasks with considerable weight, 32 were finished and the smallest ones were transferred to next sprint. The team is extremely satisfied with how this sprint ended. Team 1 managed to finish important discussions and decide on important factors of the project, leading to everyone being on the same basis.
Fourth sprint
Due to a shortened sprint period and several team members being unable to deliver or show progress, few tasks have been completed. This sprint was mainly focused on preparing the pre-interim presentation and starting app development. Due to the app developer being unable to work however, this got delayed to next week. Only about 60% of the tasks were completed, with the rest being transferred to sprint 5.
Fifth sprint
Due to the holidays, most tasks were left unfinished. The team underestimated the amount of tasks and assigned many of them before starting the sprint. Because of this, less than half of the sprint's backlog had been completed. The team has learned to take external factors such as holidays into accordance when deciding the sprint's backlog.
Sixth sprint
Firstly, the team had an outstanding presentation in terms of preparation, information, enthusiasm and conviction. Secondly, 31 out of 32 tasks were completed. Thirdly, the team held a very progressive retrospective.
The team has improved in several factors and has only one carry over task. However, the team had poor meeting etiquette on Sunday. This sprint has taught the team a lot about themselves as individuals and also as a whole.
Sprint Evaluations
First retrospective - 2026-03-05
The team's first project idea got rejected, so there was little time to think about the chosen topic. The team reviewed the chosen topic and decided to research topics revolving the project as well as topics that seemed important to this project.
After the team gained a better view on the project and what the teachers expect, it became easier to focus on design. The physical and ethical design were of top priority, so all research done in this week was based on these 2 topics. Apart from that, there was heavy research on growing herbs and more specifically, basil. Lastly, the team collected some foundational questions to ask before diving further into this project.
Due to miscommunication however, the team presented undiscussed topics regarding the app and so gave the teachers unconfirmed information. This was addressed accordingly in the retrospective.
Second retrospective - 2026-03-12
Due to a lack of an agenda, the team had no meeting with the teachers. Luckily, they allowed for a small feedback round. There, the team learned that the Wiki was lacking in information and that some deliverables were incomplete.
What went well:
- Deliverables were finished in time and there was room for enough evaluation.
What didn't go well:
- Miscommunication lead to a missing agenda.
What should the team:
- Keep doing:
- /
- Start doing:
- Define assignees for tasks more early in the sprint.
- Define tasks for smaller topics such as agenda creation.
- Stop doing:
- Procrastinate task assignment.
Third retrospective - 2026-03-19
What went well:
- Communication improved, the team engaged with each other more frequently upon finished tasks.
- The team started with a great amount of tasks and finished around 90% of them.
- The team set a stronger baseline and gained more certainty in their project scope.
What went wrong:
- Although there was more communication, this often came later than desired.
- The didn’t fix the failed deliverables in time.
- Task division happened in an unbalanced manner and tasks had no weight to them.
What the team should:
- Keep doing:
- Improve their communication.
- Update each other on finished tasks by sending messages.
- Start doing:
- Reply to each other's messages/requests.
- Review the Wiki more frequently.
- Start using task weights and priority.
- Improve importance ordering of tasks and features.
- Stop doing:
- Research with insufficient efficiency and write non-qualitative reports.
Summary: In general, the team is satisfied with their progress and results this sprint. They're caught up with missing work and research and each member now shares the same ideas regarding the growth pod. There is now a strong and clear baseline.
Fourth retrospective - 2026-04-01
What went well:
- Improvement in communication.
- Improvement in engagement.
What didn't go well:
- Small number of tasks were completed.
What should the team:
- Keep doing:
- Update each other on task completion in WhatsApp.
- Start doing:
- Put more time into planning the next sprint and focus on factors such as sprint length, holidays and unavailabilities.
- Overestimate tasks and sprints instead of underestimating them.
- Stop doing:
- /
Fifth retrospective - 2026-04-09
There was no retrospective this sprint due to a similar sprint backlog and project backlog.
Sixth retrospective - 2026-04-16
This week, the team had an interim presentation and they had to deliver an interim report. This presentation was an important moment of practice for the final product presentation and this moment was also a moment of feedback.
What went well:
- The team improved in overall communication, language skills, team confidence and individual confidence. There was minimal negative feedback on the interim report.
What didn’t go well:
- The team held a meeting on Sunday to prepare for uploading the interim deliverables. There was no engagement from certain team members and the overall energy was very low. Secondly, certain team members were unprepared.
What should the team:
- Keep doing:
- Keep the same energy like in the interim presentation. The team was driven, they showed passion and the members were all on the same wavelength.
- Start doing:
- /
- Stop doing:
- Come to a meeting unprepared.
In general, the team is very satisfied with the end result and finished almost all the tasks of this sprint. The team can now focus on the next deliverables and development.
Summary
This chapter presented the project management approach used in the development of Screen2Green, combining structured planning with iterative development. The defined scope, time planning, cost control, and risk management ensured that the project remained feasible within its constraints, while continuous improvements in communication and coordination strengthened team performance.
Overall, the project management strategy provided a solid foundation for developing a functional prototype. Based on this, the next chapter focuses on the marketing plan, where the product is analyzed in terms of market potential, target users, and strategic positioning.
4. Marketing Plan
Introduction
This chapter presents the marketing plan for Screen2Green. It outlines how the product will be introduced to the market based on insights from the market analysis. A SWOT analysis is conducted to identify strengths, weaknesses, opportunities, and threats, forming the foundation for the overall strategy. The chapter further includes strategic objectives, segmentation and targeting, positioning, and the marketing mix. In addition, branding, budgeting, and control measures are addressed to support effective implementation.
Business Idea Formulation
Before developing a product for the market, it is essential to identify a meaningful customer problem and determine whether an existing gap in the market can be addressed in a new or improved way. In the case of Screen2Green, the starting point was not to create an entirely new category of product, but rather to improve and expand on an existing idea in a more tangible and impactful form. The team was particularly inspired by productivity applications that use virtual plants or forests as a reward mechanism for focused work.
The business idea emerged from observations made in the team’s own daily environment, both in academic settings and in personal life. A common issue identified was the difficulty many people experience in staying focused while studying or working. The growing presence of smartphones and digital platforms has made distractions more constant and harder to avoid. Social media applications are specifically designed to capture attention through notifications, visual stimuli, likes, and other forms of instant feedback. These mechanisms reinforce habitual use and make it difficult for users to reduce screen time or change behavior, even when they are aware of the negative consequences [72][73].
At the same time, the team also identified another common characteristic among many students and young adults: they often live in apartments, shared housing, or student rooms with limited access to gardens or other green environments. This means that, although many people could benefit from the calming and motivating effects of caring for a plant, they may not have the opportunity, time, or confidence to grow something themselves. Research has shown that interaction with plants can contribute positively to emotional well-being and can support feelings of calmness, purpose, and connectedness [74][75][76].
Based on these observations, the team formulated a differentiated market solution. Instead of only rewarding focus with a virtual plant inside an app, Screen2Green extends this concept into the physical world by allowing the user to grow a real basil plant. The solution combines a mobile application with a pot system that links the user’s digital behavior to the condition of the plant. Through focus sessions and screen-time monitoring, the application helps reduce distractions and encourages more conscious smartphone usage. The Smart Pot then translates this behavior into physical plant care by adjusting the watering conditions according to the user’s performance.
This creates a feedback mechanism that is more tangible and emotionally engaging than purely digital alternatives. The user is not only encouraged to focus through app-based features, but also experiences the consequences of their habits through the visible health and growth of a living plant. In addition, the system offers practical value, as the user can grow basil that may later be harvested and used in cooking. The scent and presence of basil may also contribute to a calmer indoor environment. Altogether, the solution aims to support productivity, reduce stress, encourage responsibility, and make healthier digital habits more meaningful in everyday life.
Business Model
The Business Model Canvas (BMC) (Figure 4) provides a structured overview of how the project could create, deliver, and capture value. In this project, the canvas is used to explore the broader potential of the concept beyond the current prototype. It is important to emphasize that the canvas represents a conceptual and future focused perspective. While the project primarily focuses on developing and testing a prototype, the elements in the BMC illustrate how the solution could be scaled and implemented as a viable business in a real-world context.
Activities, resources, and value proposition
The key activities describe the core processes necessary to develop and deliver the solution. In this project, these primarily involve product development, system integration, and testing of both hardware and software components. While the current work focuses on prototyping and validation, activities such as manufacturing and marketing represent important future steps for scaling and commercialization. These activities are supported by key resources, which form the foundation of the system. This includes both physical components, such as microcontrollers, sensors, and irrigation systems, and intangible resources, such as knowledge in IoT development, plant care, and user experience design. Together, these resources enable both the functionality of the prototype and its potential further development. The value proposition, which defines the value created for users, is the core of the project. The concept translates digital behavior into a physical and biological outcome by linking screen time to plant health. This creates a tangible and engaging feedback mechanism that promotes awareness of smartphone usage while simultaneously simplifying indoor plant care and supporting sustainability.
Customer relationships, channels, and customer segments
To ensure continued use, customer relationships focus on how users interact with the system over time. Through the mobile application, users receive ongoing feedback on both their behavior and the condition of the plant. Features such as notifications and gamification are intended to support engagement and encourage consistent interaction, which is essential for influencing user habits. In order to reach these users, appropriate channels are required. The solution would primarily be delivered through digital platforms such as mobile applications and social media, in addition to potential online and retail distribution. Although these channels are not implemented within the scope of the project, they illustrate how the product could be made accessible in a real-world context. This is closely linked to the defined customer segments, which include young adults, students, and individuals with high screen-time usage, as well as those interested in digital well-being and self-improvement. Focusing on these groups ensures that the solution targets users who are most likely to benefit from and engage with the concept.
Cost structure and revenue streams
From a business perspective, the cost structure outlines the expected expenses related to development, production, and distribution, including hardware components, software development, manufacturing, and marketing. Although these costs are not directly incurred in the project, they provide insight into the economic considerations associated with scaling the solution. Complementing this, the revenue streams indicate how the solution could generate income, for example through the sale of the Smart Pot device, optional premium features within the application, and complementary products such as seeds or nutrient kits. This highlights the potential for financial sustainability and supports the long-term viability of the concept. Overall, the Business Model Canvas provides a cohesive framework for understanding how the pot could evolve from a prototype into a scalable product. It connects technical development with broader business considerations, highlighting both the requirements and opportunities associated with future implementation.
Market Analysis
To understand the conditions in which Screen2Green would operate, a market analysis was conducted. This analysis helps identify the main actors, trends, and external forces that may affect the product’s success. In order to provide a structured overview, the analysis is divided into micro-analysis and macro-analysis. The micro-analysis focuses on the immediate environment surrounding the product, while the macro-analysis examines broader external forces.
Micro analysis
Micro-analysis focuses on the factors closest to the project that directly influence its ability to deliver value to customers.
Suppliers play an essential role in the development of Screen2Green. The system depends on electronic components such as microcontrollers, sensors, and water pumps, as well as structural materials for the pot itself. Access to reliable and cost-effective suppliers is therefore crucial in order to maintain product quality while ensuring that the final solution remains affordable for the target group.
The primary customer segment consists of students and young adults between the ages of 18 and 30. These users are typically exposed to high levels of screen time and are actively seeking ways to improve productivity, mental well-being, and daily habits. In addition, they are generally familiar with mobile technology and are open to adopting innovative solutions that combine digital and physical experiences.
The competitive environment can be divided into two main categories. On one side, productivity applications such as Forest provide digital tools to help users stay focused through gamification and visual feedback. On the other side, smart plant systems focus on automated plant care and indoor cultivation. However, these solutions operate independently and do not combine behavioral feedback with real plant interaction. Screen2Green therefore occupies a unique position by integrating these two approaches into a single system.
In terms of distribution, the product would primarily be offered through digital channels, including online platforms and mobile applications. E-commerce solutions would allow for wide accessibility.
Finally, several stakeholder groups influence the project. Academic supervisors and institutions provide guidance and evaluation, while potential users contribute valuable feedback during the development process. These stakeholders play an important role in shaping both the product and its future market potential.
Macro analysis
Macro analysis examines the broader external factors that influence the environment in which Screen2Green operates.
From a political and legal perspective, the product must comply with regulations related to electronic devices and data protection. Since the system involves monitoring user screen-time data, compliance with privacy frameworks such as GDPR is essential. This requires transparent data handling and informed user consent.
Economic factors also play an important role. The primary target group consists of students and young adults, who are generally price-sensitive. This means that the product must be designed with affordability in mind, while still delivering sufficient value to justify the cost.
Social and cultural trends strongly support the relevance of Screen2Green. There is an increasing awareness of mental health, digital well-being, and the negative effects of excessive screen use. At the same time, urban lifestyles often limit access to natural environments. This creates a strong demand for solutions that reconnect individuals with nature in a simple and accessible way.
Technological developments enable the realization of the product. Advances in Internet of Things (IoT), mobile applications, and sensor technology make it possible to integrate digital behavior with physical systems in real time. These technologies form the foundation of the Screen2Green concept.
Environmental factors are also relevant. There is a growing interest in sustainability and self-sufficiency, particularly among younger generations. The ability to grow herbs at home supports environmentally friendly behavior and aligns with these values.
Finally, ethical considerations must be taken into account. Since the system is designed to influence user behavior, it is important to ensure that it encourages positive habits without creating stress or pressure. In addition, user data must be handled responsibly, with a strong focus on privacy and transparency.
Barriers to entry
Although Screen2Green presents a unique concept, several barriers to entry must be considered. One important barrier is technical complexity. The product requires successful integration between hardware, software, and behavioral logic, which may complicate development and increase production challenges.
Another barrier is market acceptance. Because the concept is relatively unconventional, some users may not immediately understand its value or may be uncertain about linking plant health to personal digital habits. The product will therefore require clear communication and strong demonstration of benefits.
Affordability is also a barrier, since the primary target group may not have a large purchasing budget. Privacy concerns may further affect adoption if users are reluctant to share screen-time data. Finally, Screen2Green must compete with simpler and often free alternatives, such as built-in smartphone features and existing productivity apps. These barriers do not eliminate the market opportunity, but they do require careful strategic planning.
SWOT Analysis
A SWOT analysis was conducted to evaluate the internal strengths and weaknesses of the concept, as well as the external opportunities and threats that may influence its success. Figure 5 …
Strengths
The concept demonstrates several key strengths. Firstly, it is based on an innnovative concept that combines IoT technology, behavioral psychology, and indoor gardening. This combined approach makes the product both unique and relevant in today's digital society. Secondly, the system promotes mental well-being by encouraging reduced screen-time monitoring tools, as it introduces a more interactive and meaningful user experience. The compact design also makes it suitable for indoor environments such as apartments. Finally, the system provides a visible feedback mechanism, where the health of the plant reflects the user's smartphone usage, making otherwise invisible digital habits more apparent.
Weaknesses
Despite its strengths, there are has several limitations. One key weakness is the system's technical complexity, as it requires integration between hardware components, sensors, and a mobile application. The current focus on a limited plant variety, such as basil, may also reduce its appeal to a broader audience. Additionally, the system requires regular maintenance, including refilling water and ensuring proper functionality, which may be perceived as inconvenient for some users. Lastly, privacy concerns may arise due to the need to monitor smartphone usage data.
Opportunities
There are several external opportunities that could support the development and adoption of the concept. There is a growing interest in indoor gardening and sustainable living, which aligns well with the product’s purpose. At the same time, awareness of digital well-being and screen addiction is increasing, creating a demand for innovative solutions in this area. The system also has the potential to expand to other types of plants, increasing its market appeal. Furthermore, integration with existing applications could enhance usability and functionality. These trends provide a strong foundation for further development and potential commercialization.
Threats
The product also faces external threats that could impact its success. One major challenge is competition from existing built-in screen-time features and mobile applications, which may be perceived as simpler or more convenient alternatives. Additionally, environmental factors such as light, temperature, and humidity may affect plant health independently of user behavior, potentially reducing the reliability of the feedback system. User preferences and trends may also change over time, which could reduce long-term relevance of the concept. Furthermore, there is uncertainty regarding user adoption and market acceptance, as the product ma be perceived as unconventional. Finally, increasing privacy regulations may create additional challenges when handling user data.
Strategy
An effective marketing strategy is necessary to connect Screen2Green with its intended users and to establish a clear direction for future market entry. This strategy is based on the results of the market analysis and is intended to guide the project in terms of value delivery, audience focus, and competitive differentiation.
Strategic Objectives
The primary strategic objective of Screen2Green is to introduce an innovative product that supports healthier digital habits while also promoting mental well-being and engagement with nature. In order to achieve this overall objective, the strategy can be divided into three main dimensions: economic objectives, customer-oriented objectives, and product-oriented objectives.
The economic objectives focus on long-term feasibility and financial sustainability. Screen2Green aims to establish a business concept that could generate revenue through product sales and, in a later phase, potentially through premium app features or complementary items such as seed kits and nutrient products. Another economic objective is to maintain cost efficiency by using accessible components and avoiding unnecessary complexity. This is especially important because the target market is relatively price-sensitive.
Customer-oriented objectives focus on attracting, satisfying, and retaining users. One objective is to achieve early adoption among students and young adults, particularly those who are already familiar with productivity applications and interested in self-improvement. Another objective is to ensure that the system delivers a clear, intuitive, and meaningful user experience so that users understand the relationship between their behavior and the plant feedback. In the longer term, the strategy also aims to build engagement and encourage repeated interaction through the app and the ongoing care of the plant.
Product-oriented objectives relate to innovation, functionality, and user value. Screen2Green aims to maintain a distinctive position by continuing to develop the concept as a hybrid between productivity technology and indoor gardening. Another objective is to ensure that the system remains simple enough for non-technical users while still offering enough functionality to feel innovative and useful. Finally, product development should remain open to future improvements, such as additional plant options, better app integration, or more refined feedback systems.
Segmentation and Targeting
To effectively reach the right audience, Screen2Green can be segmented according to demographic, behavioral, and psychographic criteria.
From a demographic perspective, the product primarily targets young adults, especially students and early-career individuals. These groups are particularly relevant because they often spend long hours studying or working with digital devices and are more likely to adopt app-connected lifestyle products.
From a behavioral perspective, the target audience includes individuals who experience high screen-time usage, struggle with distraction, or actively seek methods to improve concentration and time management. These users are likely to see value in a product that makes digital habits more visible and encourages better routines.
From a psychographic perspective, Screen2Green appeals to users who value self-improvement, well-being, sustainability, and personal responsibility. It is especially suited for those who appreciate calm, nature-inspired aesthetics and are drawn to products that provide not only utility but also emotional meaning.
Based on these segmentation factors, Screen2Green adopts a focused targeting strategy centered on students, young adults, and urban users interested in digital well-being and indoor lifestyle solutions. These users are most likely to understand the problem the product addresses and to engage with its combination of technology and plant care.
Positioning
Positioning defines how Screen2Green should be perceived in the minds of users relative to competing products. The aim is to create a clear and distinctive place in the market by emphasizing the product’s unique combination of productivity support, digital well-being, and physical plant interaction.
Screen2Green is positioned as an innovative and emotionally engaging smart lifestyle product. Unlike traditional productivity applications, which provide only digital rewards, Screen2Green translates user behavior into visible real-world outcomes through the growth and condition of a living plant. Unlike smart plant systems, which focus only on automation and cultivation, Screen2Green adds a behavioral and motivational dimension. This gives the product a unique position between digital self-regulation and indoor well-being.
Marketing-Mix
The marketing mix provides a framework for translating strategy into practical market actions. For Screen2Green, the four main components are Product, Price, Place, and Promotion.
Product
The core product is a pot system combined with a mobile application. The physical product allows users to grow basil in a compact indoor setting, while the app monitors screen-time behavior and helps structure focus sessions. The unique feature of the product is the connection between the user’s digital habits and the health of the plant. This transforms productivity and self-regulation into a more visible and meaningful experience. In addition to its practical use, the product also offers symbolic and emotional value by bringing nature, responsibility, and calmness into the user’s daily environment
Price
Screen2Green would most likely follow a value-based pricing strategy. The product should remain affordable enough for students and young adults while still reflecting the innovation and multifunctionality of the system. Because the target audience is price-sensitive, a premium strategy may not be appropriate in the early stage. Instead, pricing should communicate accessibility, practicality, and added value. In a future commercial model, revenue could be supported further through optional premium app features or complementary consumables.
Place
The most appropriate distribution channels for Screen2Green are digital and direct-to-consumer platforms. These may include a dedicated website, e-commerce channels, and mobile app stores. Such channels are well suited to the habits of the target group and allow broad accessibility without requiring extensive physical retail infrastructure. In a pilot phase, universities and student environments may serve as useful distribution and testing channels, since they offer direct access to the core target segment.
Promotion
Promotion should focus on communicating the uniqueness of the concept and the emotional as well as practical value of the solution. Social media would likely be the primary communication channel, as it is highly relevant for the target audience. Promotional content should demonstrate the product visually, showing how focus habits affect the plant and how the system fits into student or urban lifestyles. Collaborations with content creators in the areas of productivity, wellness, or lifestyle could help generate trust and visibility.
Brand
Branding is important because Screen2Green is not only a functional product, but also an experience-based concept that relies on emotional resonance and user identification. The brand should therefore communicate calmness, growth, balance, and self-improvement.
The name Screen2Green clearly reflects the central idea of the concept. “Screen” represents digital habits, smartphone use, and the challenge of excessive screen time, while “Green” represents nature, plants, health, and renewal. Together, the name communicates a transformation from digital overload to healthier and more natural habits. This makes the name both descriptive and memorable.
The visual identity aligns with the same meaning. Green tones are particularly suitable because they are associated with calmness, growth, nature, and health. A minimalistic design style also supports the product’s focus on clarity, balance, and reduced distraction. The logo reinforces this identity by having a plant-related symbolism in a simple and recognizable form.
Marketing Programmmes
Several marketing programmes could support the introduction of Screen2Green and help build early adoption.
Programmes
A university pilot programme would be particularly suitable as an initial entry strategy. Since students are one of the primary target groups, testing the product in university environments would allow the team to observe real usage patterns, gather user feedback, and refine both the physical system and app experience. It would also support brand awareness among a relevant audience.
Social media campaigns would also play an important role. These campaigns should focus on visually demonstrating the concept, explaining how the product works, and highlighting benefits related to productivity, calmness, and plant growth. Because the product has a strong visual and symbolic dimension, it is well suited to content-based promotion on digital platforms.
A product launch campaign could be used in a later stage to introduce the concept more broadly. This could include a short promotional video, limited introductory offers, or bundles that combine the device with seeds or app access. The purpose would be to create attention and encourage first-time adoption.
Finally, influencer collaborations could help communicate the concept in a relatable way. Creators focused on student life, productivity, wellness, or interior lifestyle could demonstrate how Screen2Green fits naturally into daily routines. This type of promotion could increase both credibility and reach.
Budget
The marketing budget for Screen2Green would depend on the scale of commercialization, but in an early-stage scenario it would likely focus mainly on digital channels. Social media content creation, targeted advertisements, university campaigns, and small-scale influencer collaborations would provide relatively broad reach while remaining cost-efficient. Compared with traditional media, digital promotion is more suitable for the defined target group and allows easier measurement of engagement and performance.
Control
To ensure that the marketing strategy is implemented effectively and improved over time, a structured control method is necessary. One suitable approach is the PDCA cycle: Plan, Do, Check, and Act.
In the planning phase, Screen2Green would define clear marketing objectives and performance indicators. These could include awareness levels, user interest, pilot participation, app downloads, or engagement with promotional content.
In the implementation phase, the selected marketing activities would be carried out, such as social media campaigns, pilot programmes, and promotional collaborations.
In the checking phase, the team would evaluate performance by comparing actual results with the defined objectives. This could involve analyzing participation rates, user feedback or online engagement.
Finally, in the acting phase, improvements would be made based on the findings. This may include adjusting communication, refining the target group focus or improving the app experience. By applying this cycle, the marketing strategy can remain flexible and responsive to both user feedback and market developments.
Summary
This chapter presented the marketing plan for Screen2Green and showed how the concept could be positioned and introduced in a future market context. The analysis demonstrated that the product addresses a relevant and growing challenge related to digital distraction, productivity, and mental well-being. At the same time, it responds to increasing interest in indoor living, sustainability, and meaningful user experiences.
Based on the market and economic analysis, the team decided to develop a smart indoor plant-growing system aimed primarily at students and young adults with high screen-time usage and an interest in self-improvement and digital well-being. This decision is supported by the lack of existing products that combine productivity support with real plant interaction. Consequently, the proposed solution includes features such as screen-time integration, focus sessions, plant-based feedback, app communication, and a compact indoor design. These features were selected not only for technical reasons, but also because they respond directly to user needs and market opportunities.
The findings of this chapter provide a strategic foundation for the project and justify the market relevance of the concept. They also show that long-term success depends not only on functionality and innovation, but also on responsible design and sustainable implementation. For this reason, the following chapter focuses on eco-efficiency measures for sustainability and examines how Screen2Green can reduce environmental impact while maintaining value and performance.
5. Eco-efficiency Measures for Sustainability
Introduction
Eco-efficiency is a strategic management concept that focuses on the delivery of competitively priced goods while progressively reducing ecological impacts and resource intensity throughout the life cycle. For the Screen2Green project, this principle serves as a foundational design constraint. This chapter outlines the strategies implemented to ensure the Smart Pot is a sustainable solution, focusing on global goals, optimized resource management such as optimal use of water and the use of local portuguese biodegradable materials.
European Union Sustainable Development Goals
Sustainable engineering aims to address modern challenges by balancing environmental protection with economic viability and social well-being. This project is grounded in the three pillars of sustainability: environmental responsibility, economic performance, and social equity. This idea is aligned with the 17 Sustainable Development Goals (SDGs) established by the United Nations, which provide a global framework for coordinated climate action [77]. Addressing climate change requires not only large-scale systemic transformations but also many small improvements, innovative technologies, and incremental design decisions that collectively reduce environmental impacts and support more resilient consumption patterns. The Screen2Green project goals can be seen in Table 8.
| SDG | Connection to Screen2Green Project |
|---|---|
| Goal 3: Good Health | This goal is focused on promotion of well-being. Screen2Green smart pot aims to reconnect with nature people living in small apartments that have no possibility of having their own garden. Contact with nature reduces stress and mental health problems. |
| Goal 6: Clean Water and Sanitation | Project aims to consume optimal amount of water by implementing automatic watering system connected to life-cycle of the basil plant, therefore using exact amount of water needed to grow |
| Goal 12: Responsible Consumption | By utilizing local cork and biodegradable filaments for 3D printing manufacturing process, the product promotes a circular economy and discourages the use of non-recyclable industrial plastics |
| Goal 13: Climate Action | By selecting carbon-negative materials, such as Portuguese cork Project aims to contributes to the reduction of the greenhouse gas emissions associated with the product's life cycle |
Environmental
The environmental assessment of the Smart Pot is divided into two distinct categories: the physical product itself and the operational phase involving the user.
Product Impact
The physical construction of the Smart Pot is designed to meet strict European standards. To minimize hazard waste, all electronic components must comply with the RoHS Directive, which restricts the use of toxic substances like lead and mercury [78], all components will be purchased from local Portuguese retailers. Furthermore, the design adheres to the WEEE Directive, prioritizing a modular assembly that allows for easy disassembly. This ensures that the electronics can be separated from the casing at the end of its life, facilitating efficient recycling [79].
User Impact (Water Consumption Optimization)
The usage phase of the Smart Pot addresses a significant environmental and biological issue: the mismanagement of water in indoor gardening. Research indicates that overwatering is the primary cause of plant death in urban households, as excessive moisture leads to root rot and anaerobic soil conditions [80]. Inexperienced users frequently provide too much water, which not only wastes resources but ultimately kills the plant.
The Screen2Green Smart Pot solves this problem by utilizing an automated watering system (using solenoid valve connected to ESP32 board) specifically calibrated for the life cycle of Basil. Basil requires regular irrigation to maintain constant growth but is highly susceptible to fungal diseases if the foliage or soil remains overly saturated [81]. By employing moisture sensors, the system provides the exact amount of water needed at the correct intervals. This precision optimizes water consumption and ensures the plant's survival, reducing the environmental waste associated with frequently replacing dead plants.
Energy
The energy strategy for the Screen2Green project focuses on minimizing electrical waste through a streamlined power distribution network and the elimination of high-consumption mechanical actuators. By prioritizing local procurement from Mauser Portugal, the system ensures high-quality components with verified technical specifications tailored for the 2026 market [82].
System Power Architecture
The project utilizes a 12VDC 2A power supply as the primary energy source. This voltage is required to actuate the solenoid valve, while a buck converter (step-down) is employed to efficiently reduce the voltage to 5V for the ESP32 microcontroller and associated relay module. The use of a switching buck converter instead of a linear regulator is a critical eco-efficiency decision, as it significantly reduces heat dissipation and maximizes power conversion efficiency [83].
The ESP32 serves as the central control unit, managing the power distribution to the sensors. While the ESP32 has a peak consumption of 1.2W during Wi-Fi transmission, the system is designed to operate primarily in “Deep Sleep” mode. In this state, only the temperature and soil moisture sensors remain active at milliwatt levels, ensuring that the total daily energy footprint remains minimal [84].
Gravity-Fed Irrigation Efficiency
A defining feature of the Screen2Green energy model is the total absence of an electric water pump. Standard automated pots utilize pumps that require high current spikes and frequent maintenance. Instead, the project employs a gravity-fed system. The water reservoir is designed in an asymmetric bowl-like shape, positioned above the pot to create sufficient hydrostatic pressure.
The solenoid valve is integrated at the lowest point of this reservoir. Energy is only consumed during the short intervals when the relay activates the valve to release water. By utilizing gravity rather than mechanical pumping, the system reduces its peak power requirements by approximately 70% compared to pump-based alternatives [85].
Materials
The material strategy for the Smart Pot combines a traditional Portuguese resource with modern manufacturing techniques to minimize the carbon footprint.
Cork Materials Research
Cork is the primary material for the pot structure. Since the project is based in Porto, using cork is highly efficient because it is sourced locally, which reduces transportation pollution [86].
Cork is effectively recyclable because its processing generates by-products such as granules and powder that are consistently reused to manufacture agglomerates and composite materials. This practice supports a near-zero-waste lifecycle, where almost all cork material is reintegrated into new products rather than discarded [87].
3D Printing Filament Research
Internal parts of the pot are made using 3D printing. The chosen material is PLA (Polylactic Acid), which is a biodegradable plastic made from renewable plants like corn instead of petroleum. Degradation rate is 1 week to 24 months, being the shortest out of all polymers listed. PLA is a sustainable choice because it can be recycled many times without losing its strength [88].
To further improve the sustainability of the printed components, the project explores the use of cork-infused filaments based on recent research. These materials combine polymers such as ASA with cork powder derived from recycled cork waste, allowing natural content to be incorporated directly into 3D printed parts. Studies show that cork can be added in proportions of up to around 15 to 20 percent by weight before the material becomes too brittle for effective processing. This approach not only increases the renewable fraction of the product but also creates parts with a texture and appearance that better match cork-based elements of the design. At the same time, these composites can contribute to lightweight structures and offer some insulating properties, supporting both functional and environmental goals. By selecting recycled polymers together with cork composites, the 3D printed elements remain aligned with the eco-friendly objectives of the Screen2Green project while relying on experimentally validated material behavior [89].
Economical
Economical aspect of sustainability in the Screen2Green smart pot focuses on balancing between economic growth of the company and long-term value provided for the user of the pot. Company aims to provide value both for itself ensuring growth, like throughout selling maintenance services for the pot, but still providing product with long life-span and high quality components like anti-corrosion sensors and locally provided cork. All materials selected for the pot aim to be repairable and replaceable.
Social
Main goal is to fight with phone addiction, improving everyday life. Screen2Green promotes healthy lifestyle rewarding user for outdoor activities, being within screen-time limits and proper regular care of the pot. By providing gardening experience for people living in small apartments, customers can stay calm and away from anxiety connected to a smartphone use.
Regular feedback from the app makes user to stay motivated. Implemented sensors like temperature and soil moisture help inexperienced users to provide for the plant optimal care. System is not fully automated to give possibility of real life contact with the plant, like giving the feedback to feed the vitamins to the plant when needed. App and the pot promotes regular progress keeping the user motivated and awarded after proper behavior.
Life Cycle Analysis
Table 9 estimates the mass and materials for a gravity-fed pot designed for a medium basil plant. The totals are calculated based on a structural weight of approximately 600 grams, plus the electronic components.
| Component | Category | Mass (g) | Notes |
|---|---|---|---|
| PLA 60 % | Structure | 300 | Main body and water reservoir |
| Natural Cork 10% | Bottom | 50 | Cork base to ensure stability and temperature insulation |
| Solenoid Valve | Hardware | 100 | Plastic valve with minimum torque required to open, used in gravity watering system |
| Power Adapter | Hardware | 150 | External plug-in power supply |
| ESP and Relay module | Electronics | 30 | Main control unit |
| Sensors and wiring | Electronics | 40 | Soil and temperature sensors |
Figure 6 displays the full LCA.
Resources
- Bio-based Plastics: Polylactic Acid (PLA) derived from corn starch. This choice avoids fossil-fuel-based polymers and reduces the initial carbon footprint.
- Natural Cork: Sourced from Portuguese oak forests. Cork is a carbon-negative material that sequesters approximately 73 kg of CO2 for every kg produced.
- Sustainable Metals: The solenoid valve and ESP32 use copper and silicon. These are resource-intensive but durable, ensuring the product does not need frequent replacement.
Processing
- PLA Refining: Industrial conversion of raw corn into PLA pellets through milling and fermentation.
- Cork Granulation: Shredding and cleaning natural cork to prepare it for solid base components or filament extrusion.
- Filament Blending: Mixing granulated cork with PLA to create the 30% cork filament. This reduces the total plastic volume by one third.
Manufacturing
- 3D Printing: Structural parts are printed in a Porto facility. This additive process minimizes material waste compared to subtractive manufacturing.
- Renewable Energy: Manufacturing utilizes the Portuguese power grid. It is powered by over 80% renewable sources, resulting in very low manufacturing emissions.
- Toxic-Free Production: PLA and cork printing produce minimal fumes. No toxic chemical baths or heavy industrial melting points are required for the main structure.
Distribution
- Localized Supply Chain: Short transport routes from Alentejo (cork) to Porto (manufacturing). This keeps the “cradle-to-gate” emissions extremely low.
- Lightweight Design: The cork-composite body is significantly lighter than traditional ceramic or heavy plastic. This lowers fuel consumption during final delivery.
- Eco-Packaging: We use recycled cardboard boxes with no plastic fillers. The natural cork base of the pot acts as its own shock absorber during transit.
Use
Features
- Behavioral Detox: The pot serves as a physical mirror for digital habits. Linking plant health to screen time encourages users to reduce phone usage and energy consumption.
- Gravity-Fed System: There is no pump. The system uses a 12VDC solenoid valve and gravity to water the basil. This eliminates a major failure point and reduces energy draw.
- Smart Automation: The ESP32 and soil sensors manage the water tank efficiently. This ensures the plant thrives for 1.5 to 2 weeks without manual effort.
Repair
- Modular Hardware: The solenoid valve, relay module, and sensors are not soldered into the frame. They can be unscrewed and replaced individually.
- Structural Durability: PLA and cork are moisture-resistant. This prevents degradation over years of use, while modular electronics allow for easy tech upgrades.
End of Life
- Material Separation: The snap-fit design allows users to easily separate the electronics from the bio-based structure at the end of the 2-year lifecycle.
- Composting and Recycling: The natural cork base is 100% compostable. PLA structural parts can be industrially composted or mechanically recycled into new filament.
- Circular Economy: Electronic components like the ESP32 and relay must be sent to WEEE collection points in Porto. This allows for the recovery of precious metals and responsible waste management.
Summary
Provide here the conclusions of this chapter and introduce the next chapter.
This sustainability chapter establishes a comprehensive framework for the Screen2Green Smart Pot by aligning with United Nations Sustainable Development Goals. Environmental impact is minimized through the selection of bio-based Polylactic Acid and carbon-negative Portuguese cork. The mechanical design further prioritizes energy efficiency by utilizing a gravity-fed irrigation system instead of an electric water pump.
A Life Cycle Analysis highlights the benefits of a localized production model in Porto, which significantly reduces transportation-related carbon emissions. The product maintains economic and social value by promoting digital well-being and offering a modular architecture. This structural design facilitates individual component repair and ensures responsible end-of-life management through industrial composting and specialized electronic waste recovery.
6. Ethical and Deontological Concerns
Introduction
This chapter examines the role of ethics in both moral philosophy and engineering practice. It begins by introducing deontological ethics, a duty-based approach to moral reasoning that focuses on following universal moral principles when deciding what is right or wrong. The discussion presents key ideas developed by Immanuel Kant, including moral obligation and the categorical imperative. It also briefly considers recent scientific perspectives on moral decision-making.
The chapter then moves to engineering ethics and discusses the standards and responsibilities that guide professional conduct. It reviews established codes of ethics, such as those developed by the National Society of Professional Engineers, and explains how these principles influence engineering decisions, design processes, and professional behavior. Finally, the chapter highlights why ethics is important in engineering, particularly in relation to safety, quality, public trust, sustainability, and the protection of both organizations and professionals.
Deontological ethics, often described as duty-based ethics, is a branch of moral philosophy that emphasizes following moral rules and obligations when judging whether an action is right or wrong. The term comes from the Greek words “deon” (duty) and “logos” (study or reasoning). According to this view, some actions are considered morally wrong in themselves, regardless of the outcomes they may produce [90].
This approach was most notably developed by Immanuel Kant in the 18th century through the concept of the categorical imperative, which stresses that moral rules should apply universally. Although deontology has traditionally been studied in philosophy, recent research has also provided useful insights into the psychological and neurological processes involved in moral decision-making [91].
Engineering Ethics
Engineering ethics refers to the principles and responsibilities that engineers are expected to follow in their professional work. These principles are important because engineering decisions can directly affect people’s safety, daily lives, and the environment. Following ethical standards helps ensure that projects are designed and carried out in a safe, reliable, and responsible way.
Engineers are expected to consider not only the goals of their company, but also the needs of clients, users, and the wider public when making decisions. Ethical principles also influence how systems are designed, tested, and implemented, helping to reduce risks and improve reliability. By following professional standards, engineers can help build public trust and maintain the credibility of the profession [92].
Understanding the Engineering Code of Ethics
A well-known example of engineering ethics is the code of ethics developed by the National Society of Professional Engineers (NSPE). This code outlines the main responsibilities that engineers are expected to follow in their professional work.
According to the National Society of Professional Engineers (NSPE), engineers should prioritize public safety, health, and welfare, and only carry out work in areas where they have the necessary knowledge and skills. They are also expected to communicate honestly, avoid deceptive actions, and act responsibly toward clients, employers, and the public.
In addition to these core principles, the code includes further professional obligations that help guide ethical decision-making in different situations. These standards are important because they help engineers maintain professional integrity and protect public trust in the engineering field [93].
The Importance of Ethics in Engineering
Ethics plays an important role in engineering because engineering decisions can directly affect people, organizations, and the environment. One of the main reasons ethics is important is safety. Engineers are responsible for making sure that the systems they design and develop do not create unnecessary risks for users or the public. Following ethical standards helps prevent accidents, reduce harm, and create safer working environments.
Ethics is also closely related to the quality of engineering work. Engineers are expected to work within their area of knowledge and take responsibility for the reliability of their designs. This helps reduce mistakes and improves the overall quality of projects. In professional settings, ethical behavior also supports teamwork, good communication, and responsible leadership.
Another important aspect is public trust. Engineers often work on systems that affect people’s daily lives, so honest communication and responsible decision-making are essential. Acting ethically helps build confidence in both the engineer and the profession as a whole.
In addition, ethics supports sustainability and long-term responsibility. Engineers should consider not only short-term project goals, but also the wider social and environmental impact of their work. This includes using resources responsibly and thinking about how current decisions may affect future users.
Finally, ethical standards help protect both organizations and professionals. They support fair treatment, respect for intellectual property, confidentiality, and professional integrity. By following ethical principles, engineers can contribute to safer systems, stronger organizations, and more responsible innovation [94].
Safety of the system
Safety is one of the most important considerations in engineering design. This system combines electronics, water, and plant care, which creates possible risks such as water leakage, electrical faults, or damage to nearby objects. To reduce these risks, the design needs to include proper water containment and reliable components. Safe operation is important not only for the user, but also for the environment where the system is used.
The system relies on sensors and automated control technologies to monitor conditions such as soil moisture in real time [95],[96]. While this improves convenience and efficiency, it also creates challenges because water and electronic components are used together.
System Characteristics and Safety Risks
The system uses sensors, microcontrollers, and water supply devices to control irrigation automatically based on real-time data [97]. This improves efficiency, but it also introduces some important risks.
One key issue is sensor accuracy and overall system reliability. If the sensor gives incorrect readings or the system malfunctions, the plant may receive too much or too little water. This can reduce system performance and negatively affect plant health [98].
Another important risk is moisture exposure. Since the system operates in a humid environment, water ingress can damage electronic components, reduce performance, and lead to system failure [99]. For this reason, protection against water and dust is an important part of the design. The International Electrotechnical Commission (IEC) defines protection levels through the IP (Ingress Protection) rating system, which is widely used as a guideline for products exposed to water [100].
Safety Design Strategies
To reduce these risks, several safety measures should be included in the design.
First, water and electronic components should be clearly separated. Waterproof enclosures, sealed structures, and proper layout design can help prevent moisture from reaching sensitive parts. Using suitable IP-rated protection can further improve safety [101].
Second, the system should use reliable sensors and continuous monitoring to maintain stable operation. Accurate soil moisture readings are important for precise irrigation control and for detecting unusual conditions early [102].
Finally, fail-safe features should be included. The system should be able to stop automatically if an abnormal condition is detected, helping to prevent damage. Threshold-based control can also reduce the risk of overwatering, and the design should allow the system to remain in a safe state even if a failure occurs.
Responsible behaviour design
Responsible behaviour design means creating systems that can influence user actions while still respecting important ethical values such as autonomy and well-being. As digital technologies become more involved in daily life, it is important to make sure that these systems encourage positive habits without limiting users’ freedom to make their own choices.
Ethical Persuasion and User Well-being
Since this system is designed to influence user behaviour, it should avoid persuasive methods that feel manipulative or harmful. Research on persuasive technology shows that systems can raise ethical concerns when they create pressure, exploit users’ weaknesses, or reduce their sense of control [103].
For this reason, the goal of Screen2Green should be to support healthier digital habits in a positive way, rather than making users feel guilty or stressed when they exceed their screen-time limits. A design that creates too much pressure could reduce users’ sense of autonomy and make the system less ethical.
Motivation and Behaviour Change
This idea is also supported by motivation research. According to the Self-Determination Theory, autonomy is an important psychological need, and people are more likely to stay motivated when they feel that their actions are self-directed [104].
This suggests that the system should help users make healthier choices by encouraging awareness and reflection, rather than using strict or controlling methods. Supporting users’ sense of choice can lead to more meaningful and lasting behaviour change.
System Design Considerations
In addition, the system should make sure that any effects on the plant stay within safe biological limits. The plant should never be harmed as part of the behaviour change process. Even if the system is designed to motivate users, plant health must remain a priority.
Although most persuasive technology research focuses on users, designers also have a responsibility to consider the wider effects of the system. In this project, that means making sure that any interaction linked to the plant still allows it to grow in healthy and safe conditions.
Data privacy
The system collects screen-time data through an associated application. Because this information is linked to users’ daily habits, ethical data management is an important part of the design. Users should clearly understand what data is being collected, how it will be stored, and how it will be used. Data collection should only begin after informed consent is given, and the system should avoid collecting sensitive personal information unless it is necessary for the system to work properly.
Even with these principles, privacy and security challenges can still arise when this type of system is used in a home smart farming environment. Many of these systems rely on low-cost Internet of Things (IoT) devices, which often have limited processing power and weaker built-in security. This can make them more vulnerable to cyber threats.
Threats
One of the main concerns is the sensitivity of screen-time data. If this information is accessed without permission, it may reveal users’ routines, habits, and daily schedules. In addition, the system also collects environmental data such as soil moisture, temperature, humidity, and light levels to support plant growth.
Although this environmental data may seem less sensitive, it can still reveal patterns about user behaviour or home occupancy when collected over time. Because of this, the system may be exposed to risks such as unauthorized access, data interception, or manipulation of sensor readings. For example, false soil moisture data could cause incorrect irrigation, which may harm plant health and reduce system reliability [105],[106].
At the same time, improving security in IoT systems is not always simple. Strong encryption can improve protection, but in low-power devices it may also increase energy use and reduce system efficiency. This creates an important trade-off between security and energy consumption, which needs to be considered carefully [107].
Strategies
To reduce these risks, several practical strategies can be applied.
First, lightweight encryption methods can help protect important data while keeping energy use low. A balanced approach should also be used for data protection. More sensitive information, such as screen-time data, should have stronger security, while less sensitive environmental data can use lighter protection methods.
Second, edge computing can improve both privacy and efficiency by processing data locally instead of constantly sending it to external servers. Sending data in batches rather than continuously can also reduce communication frequency and save energy.
Finally, transparency and system maintenance are essential. Users should be able to easily understand how their data is collected and used through clear privacy settings, simple policies, and notifications. Regular software updates, strong authentication methods, and anomaly detection systems should also be included to improve overall security. For example, unusual soil moisture patterns could help detect possible cyberattacks or system faults before serious problems occur.
Professional competence
Professional competence means that engineers have the knowledge and skills needed to carry out their work safely, responsibly, and effectively. In engineering projects, this also means following professional standards and ethical principles throughout the design process.
For this system, professional competence is important because the design involves electronics, water, sensors, and user-related data. Engineers need to make sure that the system is safe, reliable, and suitable for its intended use. This includes considering user safety, protecting privacy, and reducing possible risks during both development and operation.
Professional competence also means recognizing the limits of one’s own knowledge. If a problem goes beyond an engineer’s expertise, it is important to seek support, collaborate with others, or consult relevant technical standards. This helps reduce mistakes and improves the overall quality of the system.
In addition, engineers should continue updating their knowledge as technologies develop. Since systems like this depend on sensors, automated control, and digital applications, keeping up with new technologies is important for making informed design decisions.
Finally, proper testing and validation are essential. The system should be tested under different conditions to make sure it works correctly and safely. By maintaining professional competence, engineers can improve system performance while also meeting their ethical responsibility to protect users and maintain public trust.
Sales and Marketing Ethics
Sales and marketing ethics are important because the way a product is presented can affect how users understand it and how they use it. This is especially important for Screen2Green, since the product is meant to help users build healthier screen-time habits. Because Screen2Green uses technology, user feedback, and behavior change features, it is important to present the product in a clear and honest way. Users should understand what the system does, what its limits are, and what they can expect from using it.
This section discusses the main ethical issues related to how Screen2Green should be presented to users. It focuses on honest communication, avoiding manipulative marketing, being clear about how the system works, and considering younger users who may be more sensitive to digital influence..
Honest communication
The product should be marketed with clear and honest communication about its functionality and purpose. Marketing materials should accurately describe what the device does, how it influences user behavior, and what benefits users can realistically expect. Clear communication is especially important in digital well-being products, as users need to understand both the purpose and the limits of the system in order to trust it and use it properly [108].
Avoiding manipulative marketing
Since the product focuses on digital well-being and screen-time awareness, it is important to avoid marketing strategies that create anxiety, guilt, or fear about technology use. The aim of Screen2Green is to support healthier habits in a positive way, not to pressure users or make them feel bad about their behavior. Research on persuasive technologies shows that overly controlling designs can reduce user autonomy and may even cause stress [109].
Transparency about functionality
Users should clearly understand how the system works before using it. This includes how screen time is monitored, how the plant responds to user behavior, and what type of data is collected. Providing this information clearly helps users make informed decisions and increases trust in the product [110].
Target users
If the product is used by children or teenagers, additional ethical considerations are needed. Younger users are generally more vulnerable to persuasive technologies and may be more easily influenced by digital feedback systems. For this reason, the system should avoid strong behavioral pressure and include suitable safeguards if designed for younger users [111].
Environmental Ethics
Environmental ethics is an important part of the Screen2Green project because the system is not only a digital product, but also something that directly interacts with a living plant. Since the project uses electronic parts, sensors, and a watering system, it is important to think about how the design may affect the environment. This is not only about reducing the electricity used by the device, but also about choosing suitable materials, making the product last longer, and making sure the plant is cared for properly. A good design should avoid creating unnecessary waste and should allow parts to be repaired or replaced when needed. Because the project is meant to encourage better daily habits, it should also reflect responsible choices in its own design. For this reason, environmental ethics in Screen2Green focuses on energy use, material selection, and plant welfare to make sure the system is practical, sustainable, and respectful of the environment.
Energy use
Modern digital technologies consume significant amounts of energy. Smartphones, applications and online services all depend on servers and data centers that operate continuously and contribute to carbon emissions because they require constant electricity. Moreover, increased screen time raises the overall energy demand once again [112].
According to the International Energy Agency, the Information and Communication Technology (ICT) sector is a rapidly increasing contributor to global energy use [113].
This creates an ethical challenge: as technology becomes more integrated into daily life, both users and developers must consider its environmental impact.
From an ethical perspective, Screen2Green aligns with:
- Utilitarianism: reduced energy use benefits society and the planet
- Deontology: individuals and developers have a duty to minimize environmental harm
- Deep ecology: nature has intrinsic value and deserves respect
By encouraging more mindful screen use, Screen2Green may help reduce unnecessary energy use while also promoting environmental awareness. In addition, the system is designed with low-power electronic components such as an ESP32 microcontroller and simple environmental sensors, which helps keep the device’s own energy consumption relatively low.
Screen2Green shows how innovative design can support more responsible habits while considering environmental impact.
Materials
Ethical product design also includes thinking about the materials used in the device, how long they last, and whether they can be repaired or recycled. A modular design with replaceable parts can make the product last longer and reduce environmental impact.
For the prototype, the main structure was planned using PLA, which is lightweight and commonly used in 3D printing because it is easy to manufacture. A cork base was also considered to improve stability and provide some insulation. The internal system includes common electronic parts such as an ESP32 microcontroller, relay module, sensors, and a solenoid valve for the watering system.
This combination of simple materials and modular parts makes maintenance easier and allows damaged parts to be replaced without throwing away the whole product. Previous studies also suggest that modular design can help products last longer and make repair easier, which can reduce waste over time [114].
The material choice was also considered in the life cycle analysis in order to reduce waste and improve long-term durability.
Plant welfare
Since the plant plays a role in the behavior feedback system, ethical considerations must also include plant welfare. The plant should not be exposed to harmful conditions as part of the system. Any changes to watering or light levels must stay within safe biological limits to make sure the plant remains healthy.
To support this, the system uses soil moisture and temperature sensors to check the plant’s condition and give more accurate feedback. The watering system was designed with safe limits so that overwatering or underwatering can be avoided as much as possible. This is important because incorrect watering can damage roots, slow growth, and affect the plant’s overall health.
Previous studies on smart irrigation systems also suggest that sensor-based monitoring can help improve watering accuracy and support healthier plant growth [115]. For this reason, the system should also include clear safety limits and allow users to water the plant manually when needed, so that the plant’s health is always more important than the feedback system.
Liability
Liability is an important issue in the Screen2Green project because the system combines electronics, water, and digital monitoring. Since these parts work together, problems such as sensor errors, water leakage, software malfunction, or wrong irrigation decisions could affect the user, nearby objects, or the plant itself.
Studies on smart irrigation systems show that faults in sensors or control systems can lead to overwatering or underwatering, which may damage plant health and reduce system reliability [116]. For this reason, possible risks should be considered from the early design stage. The team should use reliable components, test the system properly, and include safety measures such as waterproof protection, safe watering limits, and alerts for abnormal conditions.
Liability also includes user data. Because the system may collect screen-time information through the app, users should clearly understand what data is collected, why it is needed, and how it is stored. Research on smart home IoT systems shows that users are often not fully aware of privacy risks, so clear information and transparency are important [117].
In addition, because the plant is part of the feedback system, responsibility also includes protecting plant welfare. The system should not use behaviour feedback in a way that harms the plant. Features such as manual override and safe watering limits should be included so that plant health is always more important than the feedback mechanism.
Overall, liability in this project means reducing risks as much as possible through safe design, clear communication, and responsible system use.
Summary
This chapter looked at the main ethical and deontological issues related to Screen2Green, such as safety, user privacy, behaviour design, environmental impact, plant welfare, and liability. Through this analysis, the team understood that the system should not only work properly, but also be safe, clear to users, and responsible in the way it affects both people and plants.
Based on this ethical and deontological analysis, the team chose a modular design with simple monitoring components, a soil moisture sensor, an ESP32 microcontroller, a controlled watering system, waterproof protection, and low-cost recyclable materials. These choices were made to reduce possible risks, protect plant health, support responsible data use, and make the product easier to maintain.
Consequently, the team decided to include features such as safe watering limits, basic fail-safe protection, clear user information, modular parts, and behaviour feedback that supports users without creating pressure. These features help make the system safer, easier to use, and more suitable for daily use.
This chapter also helped guide the team’s technical decisions and gives a clear basis for the next chapter, which explains how these ideas were applied in the system design and development process.
7. Project Development
This chapter outlines the development from initial idea to final concept, including ideation, prototyping, key design decisions, and the integration of technical and marketing elements.
Introduction
This chapter describes the development from idea to concept and aims to provide insight into the creation of the final design. It begins with the problem statement and the initial ideation phase, in which the first directions and starting points are explored. This is followed by a discussion of the brainstorming sessions surrounding the core concept, with attention to the water system and smart technologies.
The focus then shifts to the prototyping phase, where the key concepts are further developed, tested, and substantiated. This section addresses not only the choices that were made, but also the considerations underlying those decisions. In addition, attention is given to the development of marketing materials, such as the flyer and the logo.
Finally, this process leads to the final design, including a model, an analysis of manufacturability, the software systems, and the associated smart packaging.
Design Question
The Smart Pot is needed because it uniquely bridges this gap by linking screen-time behavior to the health of a real plant. This creates a tangible feedback loop that makes digital habits more visible, meaningful, and emotionally engaging. Unlike existing solutions, it introduces real-world consequences and rewards, which strengthens behavior change through lived experience rather than abstract digital feedback.
Therefore, a new product is required because current solutions are either too abstract (digital-only) or too limited in scope (plant-only), while there is a clear need for a hybrid system that integrates behavioral psychology, IoT technology, and physical interaction to promote sustainable digital habits and well-being.
Now that the “why” is clear, the “how” comes next. Since achieving a perfect design within a single system is complex, the overall problem was divided into several subproblems to make the development more structured and manageable. These subproblems will be solved one by one until a final design is reached
Ideation
Results from the first brainstom and design meeting
During the design process, the team started with a general meeting to discuss initial ideas for a solution. After this, a brainstorming session was held, resulting in several possible sketches. These sketches were later used as inspiration for the final design.
1. Form and aesthetics
Design Process
To determine the form of the product, it is important to first understand the functional requirements that the shape needs to support. The design process starts with the water tank, as it is the core component of the system. Because the tank operates using gravity, it must include a clear lowest point where water naturally collects and flows from. This makes the tank shape critical, as it directly influences how well the system functions.
At the same time, this creates a design challenge. A gravity-based tank can result in an asymmetrical form, which may affect the overall stability of the product. To address this, the weight of the pot needs to be carefully balanced so that it remains stable in everyday use. Once the tank is designed, the rest of the product is built around it. This includes creating a separate and protected space for sensitive electronics, ensuring they are not exposed to water.
In addition, the design must account for practical use. There needs to be a clear and accessible way to refill the water and nutrients, as well as a system that allows excess water to drain in case of overwatering. Altogether, the final form of the product is shaped by these functional requirements, balancing stability, safety, and usability with a clean and cohesive design.
Designing the water tank
Electronics involved
An important component within the water tank is the solenoid valve, which controls the water flow. This element must be seamlessly integrated into the tank design so that it functions reliably without disrupting the overall structure or usability. It should be positioned in a way that supports efficient water distribution. For this project, a 1/2 inch valve will be used.
The valve must be placed horizontally to ensure consistent and reliable operation. In a horizontal position, water can flow evenly through the valve without being affected by gravity in a way that could cause uneven pressure or incomplete opening and closing. This orientation also helps prevent air pockets from forming inside the valve, which could disrupt water flow or reduce efficiency. Additionally, placing the valve horizontally improves durability, as it reduces unnecessary stress on internal components and connections, helping to maintain a stable and leak-free system over time.
Shape studies
For the ideation of the water tank, a shape study and brainstorming session was carried out. The focus was on finding a form that is both practical and visually appealing. Different shapes were explored to ensure efficient water flow, proper integration of components such as the valve, and overall stability of the product. At the same time, attention was given to aesthetics, aiming for a design that fits naturally into a home environment and feels clean and well-balanced. Figure 11 …
Shape number 4 shows the most promising direction for gravity-based water flow, as the tank is designed to wrap around the pot. This allows the water to naturally move toward the lowest point, improving distribution and efficiency. Although this results in an asymmetrical form at the bottom, it still maintains overall stability. With only minor adjustments, this shape can also accommodate the electronic components, making it a strong balance between functionality and integration.
Final design of the watertank
For the final design, several key aspects had to be considered. The optimal water volume was defined to ensure efficient use, resulting in a tank capacity of a little over 1 liter. At the same time, the system’s gravity and overall stability were carefully balanced, which led to a corner-shaped design.
In addition, the product needed to support easy integration of the valve, as well as simple access for refilling and cleaning the tank. To achieve this, a tilted bottom was added to guide the water toward a single point, including an opening in the tank. In the final 3D model, a corner piece will be incorporated to allow the valve to be mounted horizontally, ensuring reliable operation and proper water flow. Figure 12 … (explain the contents of the figure)
Final design of the pot
After the design of the watertank the rest of the pot was designed. Figure 13 … (explain the contents of the figure)
Figure 14 … (explain the contents of the figure)
2. Product cross-sections
To ideate the internal layout of the product, a simple sketch (Figure 15) was first created to explore the placement of components. This concept was then further developed and refined into a detailed SolidWorks model.
Concept
This chapter presents the final design of the Smart Pot, including the finalized sketch and the SolidWorks model that forms the basis of the concept. The final design is the result of multiple iterations, where initial ideas were refined into a coherent and functional product.
The design sketch illustrates the overall form, proportions, and key features of the product, providing a clear visual representation of the concept. This sketch was then translated into a detailed SolidWorks model, where the design was further developed with accurate dimensions, component integration, and construction details.
Together, the sketch and the 3D model demonstrate how the conceptual ideas were transformed into a technically feasible and well-structured product.
Design
Logo and flyer design
First present the logo rationale, the colour palette, add a figure, etc. Figure 17 … (explain contents of figure)
Structure
The product is built around a clear and layered structure, where each part has a specific function while contributing to the overall design.
At the top, the plant is placed in a removable inner pot that contains the growing medium, such as clay pellets. This inner pot is 3D printed in white PET, ensuring it is fully waterproof and suitable for long-term contact with water. It supports healthy plant growth while allowing easy access for maintenance or replacement.
Surrounding this inner pot is a transparent shell, which functions as the water tank. This tank is also 3D printed in clear PET, making it waterproof while allowing the user to easily monitor the water level. Its transparency visually connects the plant to the system that supports its growth.
The outer structure is made from cork, giving the product a natural and warm appearance. Cork was chosen not only for its aesthetic qualities, but also because it is locally manufactured in Porto, supporting sustainable and regional production.
The base of the product houses the main technical components, including the water control system, electronics, and valve. These are kept separated and protected from direct contact with water. Within this section, there is also space for a sensor to monitor system conditions, as well as a charging port for powering the device. The wider cork base ensures stability by supporting the weight of the tank and the plant.
Overall, the structure combines plant growth, water storage, materials, and technical functionality into one compact and well-integrated design.
Figure 19 … (explain contents of figure)
After the components are ordered, the team will take a closer look at the connections required to integrate the electrical systems into the SolidWorks model. This includes ensuring proper placement, wiring paths, and compatibility between components.
Following this, the complete assembly will be divided into individual parts. Based on these, technical drawings and molds will be created to support the manufacturing and assembly process.
(ii) material selection; (iii) detailed drawings; (iv) 3D model with load and stress analysis; (v) colour palette.
Smart System
Software
Describe in detail the: (i) use cases or user stories for the smart device and app; (ii) selection of development platforms and software components (use tables to compare the different options); (iii) component diagram.
Packaging
Present and explain the: (i) initial packaging drafts; (ii) detailed drawings; (iii) 3D model with load and stress analysis, if applicable.
Prototype
Refer main changes in relation to the designed solution.
Structure
Detail and explain any changes made in relation to the designed solution, including structural downscaling, different materials, parts, etc.
Hardware
Figure 20 presents a block diagram for Screen2Green pot. At the core is an ESP32 board that is working as “brain” of the whole system connecting it with sensors and watering system. Soil moisture sensor gives information through the microcontroller when opening the valve is needed. Additional sensors like temperature one are appearing on the screen of the app user.
The electrical system presented in Figure 21 starts with a 12VDC power source connected through a DC jack to provide the high voltage required for the mechanical irrigation hardware - relay module. A buck converter is used because the microcontroller operates on 5V and requires a significantly lower voltage than the main power line to prevent component damage. The soil moisture and temperature sensors are working on 3.3V provided by the ESP32 pins to maintain safe logic levels and ensure accurate data collection from the plant environment. A 4.7k resistor is included for the temperature sensor to ensure signal pull up stability which is necessary for clear digital communication. A relay module is present to act as an electronic switch, because the ESP32 can only output low power signals and cannot directly drive the high current 12VDC solenoid valve. The solenoid valve is the component responsible for releasing water from the tank through a gravity flow mechanism. A diode is installed for protection to prevent from spikes and avoid damaging the relay or microcontroller when the valve shuts off.
Table 10 lists each hardware component with a direct link to a local Portuguese provider to guarantee that every part is verified for regional availability and technical compatibility. Values are maximum or peak values.
Table 11 presents the power table for the system to show the specific voltage and current values required to maintain safety under both normal and maximum load. These numbers are necessary to confirm that the 12VDC source provides enough energy to operate the ESP32 and the solenoid valve simultaneously without failing.
| Equipment | Voltage [V] | I_normal [A] | I_max [A] | P_normal [W] | P_max [W] |
|---|---|---|---|---|---|
| Solenoid Valve 12VDC | 12 | 0 | 0.45 | 0 | 5.4 |
| ESP32 Development Board | 5 | 0.08 | 0.24 | 0.4 | 1.2 |
| Relay Module (1-ch) | 5 | 0.005 | 0.075 | 0.025 | 0.375 |
| Capacitive Soil Moisture Sensor | 3.3 | 0.005 | 0.005 | 0.0165 | 0.0165 |
| Temperature Sensor (DS18B20) | 3.3 | 0.001 | 0.0015 | 0.0033 | 0.0049 |
| Buck Converter (Internal Loss) | 12 | 0.01 | 0.02 | 0.12 | 0.24 |
| TOTAL | 0.101 | 0.7915 | 0.5648 | 7.2364 |
Software
This project consists of a hardware product, being the growth pod, and an application. This app's intention is to help users improve their productivity and allow for quick monitoring on the plant and the growth pod.
The concept
Using the app, the user can temporarily remove any form of distraction. Whether it's in the form of notifications, or in the form of opening regular apps, the user won't be able to access these when in a focus session. A focus session is a period of time that the user sets manually using the app that helps them to focus on things outside of the screen. When the user respects the focus session and stays away from the phone for the set amount of time, the plant will continue to grow flawlessly. However, when the user decides to violate this session and end the time prematurely, this will get communicated with the growth pod and the plant's growth will get hindered. The user will be able to change certain settings to allow the usage of certain applications. This idea was brought forward to allow users who need social media for work purposes to still be able to use the app.
Secondly, the user can share their progress in an open community space within the application. In this space, users can share the growth of their plant or their personal growth in productivity. This idea is made to strengthen the user's motivation and increase their productivity even further.
Thirdly, the user will get even more motivation due to generated texts of affirmation and phrases that remind the user of their goal and ground them.
Finally, the application will give the user exercises to minimize their screen time even further. An example is to tell the user to walk a certain amount of steps outside, which will be monitored and checked in realtime.
The design
Before developing, the developer of the team created a high-fidelity wireframe to base the project on. The design of this wireframe is inspired by Liven, Forest and minimalist phone. This wireframe was also used to initiate user testing and to get feedback on the design choices and user flow. Below are listed the pages and the motivation behind the design of each page, as well as how the user testing had impact on it.
Figure 22 is a screenshot of the app’s initial onboarding and authentication screen shown when the user opens the application for the first time. It prompts the user to either create a new account or log in with an existing one, giving an early preview of the app’s visual design language. The registration process is intentionally minimal, requiring only a name, email address, and password. No external authentication services such as Google Sign-In are integrated, ensuring a fully consistent and self-contained authentication interface aligned with the overall app design. The design emphasizes simplicity and consistency, requiring only essential user information (name, email, and password) and avoiding third-party authentication services to maintain a unified user experience.
Firstly, the app uses a mix of neutral colors and green. Depending on the chosen theme, the user will see the app in a mix of white and green or black and green. Green is proven to calm the mind and make a person more relaxed. Secondly, this color is linked to nature. [118] These 2 factors make it a perfect choice for this certain project. It is suggested that green boosts health and motivation, but this doesn't have grounded proof.
Secondly, the app uses round edges. It's proven that the roundness of a corner is linked to the brightness of that same corner [119]. This means that the sharper a corner is, the brighter the human eye perceives it. Brightness is then linked to the amount of neurons that get spiked when looking at it, meaning that the roundness of a corner affects the focus of a user. Rounder edges are more relaxing to the brain, they allow the user to focus more on the content of the app.
Figure 23 is a screenshot of the app interface showing the post-login setup screen where users are prompted to connect their account to a growth pod for the first time. Each growth pod is provided with a unique QR code and a corresponding alphanumeric code. The application allows users to activate their device camera to scan the QR code, automatically linking the growth pod to their account. Alternatively, if scanning is not possible, users can manually enter the alphanumeric code as a backup method to complete the connection process. This post-login connection screen allows users to link their accounts to a growth pod using either a QR code scan or a manual alphanumeric code entry as an alternative pairing method.
The app will show a cog wheel at the top right of the screen. This cog wheel will stay on this location through the entire user flow and will only contain a select amount of settings that the user can change using toggle switches. Examples are switching between light and dark mode and toggling a high color contrast.
Figure 24 is a screenshot of the app interface showing the plant status page that users are redirected to after successfully connecting their account to a growth pod. This page functions as a central monitoring dashboard where users can view both the growth pod details and the plant currently growing inside it. Key plant and system statistics are displayed in small information blocks arranged in a grid layout, allowing users to quickly understand the most important data at a glance without needing to scroll. This plant monitoring dashboard displays the status of the growth pod and plant in a compact grid of key statistics for quick overview and easy readability.
Figure 25 is a screenshot of the app interface showing the focus session page, which is designed to be the primary feature used by the user. This page allows users to configure and start a focused work session for a selected duration, during which distracting applications and notifications are blocked. The list of blocked distractions can be customized by the user to allow exceptions for apps that may be required for work or study purposes, such as certain social media platforms. Users can choose between a single uninterrupted focus session or a structured focus approach using the Pomodoro technique, which alternates between focus and rest intervals.
When the user starts a focus session, they won't get any notifications and they won't be able to open their blocked apps. In order to lift these restrictions, the user will need to finish the focus session or end it prematurely. Ending it prematurely will result in hindering the growth of the user's plant. The button to end a session prematurely will be less visible. The reasoning behind this choice is the following.
- Seeing a bright button with negative text on it could possibly affect the user's motivation to stay off the screen.
- By being slightly less visible, the user will need to search for it actively. This time of search could stop users from having an impulsive desire to check certain applications.
Starting a focus session will generate an affirmative phrase that is also intended to keep the user motivated. This phrase will stay the same throughout the entire session and the user will not be able to regenerate it. This decision was made to avoid that the user wil get distracted by constantly regenerating this phrase.
Figure 26 is a screenshot of the timer page when a session has been started. Like mentioned before, this page has a minimal amount of elements to avoid any distractions.
Figure 27 is a screenshot of the app interface showing the user’s focus history page. This page is designed to motivate the user and visualise their progress over time. First, it displays the user’s focusing streak together with a generated motivational phrase. Second, it shows the total amount of time the user has spent growing their plant since the initial download, which is also visualised across multiple days in a graph to highlight the user’s most productive periods. Third, the page includes a text input block where the user can log how they feel. This feature is included because writing things down can provide clarity and improve productivity and motivation [120].
Figure 28 is a screenshot of the app interface showing the profile page. This page serves two main purposes. Firstly, it provides access to all application settings for the user. Secondly, it allows the user to manage and edit their list of blocked applications. Lastly, the page includes an option for the user to log out of the application.
Figure 29 is a screenshot of the app interface showing the community garden page where users can share their plant progress with other users. This page allows users to post a picture of their plant or their progress accompanied by a caption, and also lets users view posts shared by others. Unlike typical social platforms, this community does not include any interactive features such as likes or comments. This design choice is intentional, as any form of interaction could distract the user or negatively affect their mental state.
As mentioned before, this wireframe was used in user testing. A total of 3 users were tested by completing each of the following 4 tasks.
- Sign up and connect to your growth pod
- Start a focus session and end it manually
- Check your plant's status
- Change the setting to turn off notifications
- Check your history of focus sessions
The results were the following.
- The users had slight difficulty finding the button to end the focus session, one of the users had more difficulties finding it.
- One of the users found it difficult to connect to a growth pod.
- All of the users couldn't read the generated text on the timer page.
All of these points have been refactored and this feedback has been implemented in the current state of the wireframe. Below are the comparisons between certain pages before and after user testing.
First, the pod connection page. Figure 30 illustrates the difference between 2 versions of the page on the app where the user connects the app to a growth pod. The left picture shows the version before user testing, the right showing the version after user testing and feedback.
Second, the active timer page. Figure 31 illustrates the difference between 2 versions of the page on the app where the user's focus timer is actively running. The left picture shows the version before user testing, the right showing the version after user testing and feedback.
The choice of software
Originally, the chosen software was a mix of Ionic Vue, Capacitor and Google Firebase. Ionic Vue is a framework that allows developers to build app-like user interfaces using HTML, CSS and Javascript. Capacitor is a transformation layer that translates Ionic code into native code like Kotlin for android. Lastly, Firebase is a cloud-based back end service that allows developers to create a document-based database and to implement authentication, both without needing to create and host their own back end.
This software however has its limitations. All of the following have been experienced personally by the team members.
- Ionic Vue, being made in Javascript, makes apps very taxing on the phone's battery life. Since Javascript was made for computers, it makes it more difficult to run on smaller devices in the same optimized way.
- Ionic Vue is heaviliy dependent on APIs that communicate with the phone's native components. This middle-layer makes compliation even slower, leading to slower performance when the app grows bigger.
- Querying deeply nested data in Firebase is very difficult and requires longer segments of code which in turn slow down the phone even more.
- Firebase has had multiple outages over the past 2 years, making it unreliable [121].
Because of these reasons, the app will be developed using Flutter and Supabase instead.
Firstly, Flutter gets directly compiled to native machine code which reduces compile time and overhead. Flutter also renders its own UI without the need of a web view layer. This leads to quicker rendering of elements and smoother animations.
Secondly, Supabase is built using PostgreSQL, meaning it's easier and faster to query deeply nested data. Since the app will save and update metrics and other statistics regarding the plant and the pot, having fast queries is essential.
Thirdly, both Flutter and Supabase are both open-source, meaning developers have a smoother developing experience and can focus on creating and realizing ideas rather than struggling with it.
In summary, these new choices of software will provide more performance, scalability, energy efficiency and developer efficiency. Since the user will keep their phone open on the focus screen, the battery can't suffer under the chosen architecture.
Tests & Results
Hardware tests
Perform the hardware tests specified in Tests. These results are usually presented in the form of tables with two columns: Functionality and Test Result (Pass/Fail).
Software tests
Software tests comprise: (i) functional tests regarding the identified use cases / user stories; (ii) performance tests regarding exchanged data volume, load and runtime (these tests are usually repeated 10 times to determine the average and standard deviation results); (iii) usability tests according to the System Usability Scale.
Summary
Provide here the conclusions of this chapter and make the bridge to the next chapter.
9. Conclusions
Achievements
Discuss here what was achieved (wrt the initial objectives) and what is missing (wrt the initial objectives) of the project.
Limitations
Identify here the limitations of the solution and prototype.
Future Development
Provide here your recommendations for future work.
Acknowledgements
Bibliography
Will be added automatically by citing, in the body of the report, entries specified in BibTeX format and stored in the https://www.eps2026-wiki1.dee.isep.ipp.pt/doku.php?id=refnotes:bib file
PS - If you have doubts on how to make citations, create captions, insert formulas, etc. visit this page with examples and select “Show pagesource” to see the source code.
























